WARNING:
JavaScript is turned OFF. None of the links on this concept map will
work until it is reactivated.
If you need help turning JavaScript On, click here.
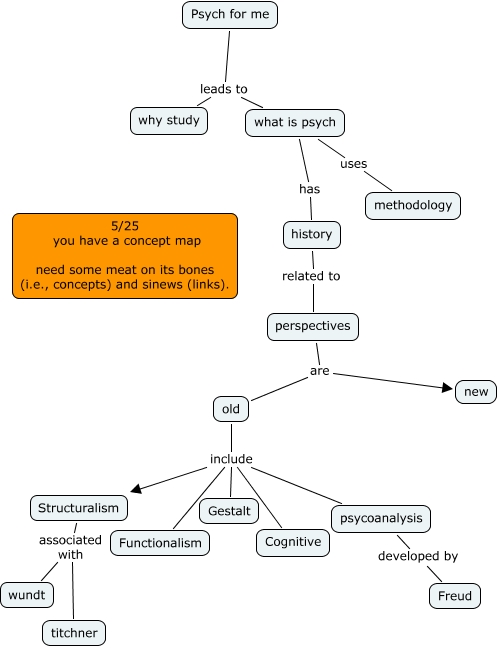
This Concept Map, created with IHMC CmapTools, has information related to: test1_James_Miller3, old include Gestalt, perspectives are old, perspectives are new, old include Structuralism, history related to perspectives, Psych for me leads to what is psych, old include Functionalism, Structuralism associated with titchner, old include Cognitive, what is psych has history, psycoanalysis developed by Freud, what is psych uses methodology, Structuralism associated with wundt, Psych for me leads to why study, old include psycoanalysis