WARNING:
JavaScript is turned OFF. None of the links on this concept map will
work until it is reactivated.
If you need help turning JavaScript On, click here.
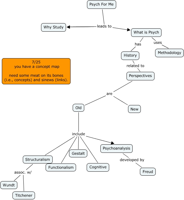
This Concept Map, created with IHMC CmapTools, has information related to: Ch 1 - Sean Lowery, Perspectives are Old, History related to Perspectives, Psych For Me leads to Why Study, Structuralism assoc. w/ Wundt, Old include Cognitive, Old include Psychoanalysis, Structuralism assoc. w/ Titchener, Old include Structuralism, Psych For Me leads to What is Psych, What is Psych uses Methodology, Old include Gestalt, Psychoanalysis developed by Freud, What is Psych has History, Perspectives are New, Psych For Me leads to Why Study, Old include Functionalism