WARNING:
JavaScript is turned OFF. None of the links on this concept map will
work until it is reactivated.
If you need help turning JavaScript On, click here.
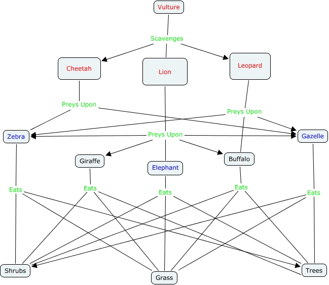
This Concept Map, created with IHMC CmapTools, has information related to: Humpback.cmap, Lion Preys Upon Buffalo, Elephant Eats Grass, Giraffe Eats Shrubs, Cheetah Preys Upon Gazelle, Zebra Eats Trees, Zebra Eats Shrubs, Cheetah Preys Upon Zebra, Gazelle Eats Shrubs, Leopard Preys Upon Buffalo, Buffalo Eats Shrubs, Buffalo Eats Trees, Lion Preys Upon Elephant, Vulture Scavenges Lion, Elephant Eats Shrubs, Zebra Eats Grass, Buffalo Eats Grass, Gazelle Eats Grass, Leopard Preys Upon Zebra, Vulture Scavenges Leopard, Lion Preys Upon Zebra