WARNING:
JavaScript is turned OFF. None of the links on this concept map will
work until it is reactivated.
If you need help turning JavaScript On, click here.
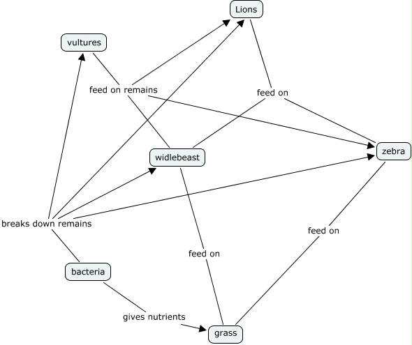
This Concept Map, created with IHMC CmapTools, has information related to: Bebej's Babes, zebra feed on grass, bacteria breaks down remains vultures, widlebeast feed on grass, Lions feed on widlebeast, vultures feed on remains Lions, Lions feed on zebra, vultures feed on remains zebra, vultures feed on remains widlebeast, bacteria breaks down remains Lions, bacteria breaks down remains zebra, bacteria gives nutrients grass, bacteria breaks down remains widlebeast