WARNING:
JavaScript is turned OFF. None of the links on this concept map will
work until it is reactivated.
If you need help turning JavaScript On, click here.
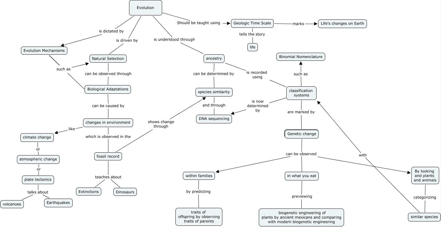
This Concept Map, created with IHMC CmapTools, has information related to: Final CMap, classification systems such as Binomial Nomenclature, similar species with classification systems, Genetic change can be observed By looking and plants and animals, Biological Adaptations can be caused by changes in environment, Evolution Mechanisms such as Biological Adaptations, plate tectonics talks about volcanoes, Genetic change can be observed in what you eat, Genetic change can be observed within families, Geologic Time Scale marks Life's changes on Earth, Evolution is dictated by Evolution Mechanisms, atmospheric change or plate tectonics, in what you eat previewing biogenetic engineering of plants by ancient mexicans and comparing with modern biogenetic engineering, ancestry is recorded using classification systems, plate tectonics talks about Earthquakes, climate change or atmospheric change, Geologic Time Scale tells the story life, fossil record shows change through species similarity, Evolution Mechanisms such as Natural Selection, classification systems is now determined by DNA sequencing, changes in environment like climate change