WARNING:
JavaScript is turned OFF. None of the links on this concept map will
work until it is reactivated.
If you need help turning JavaScript On, click here.
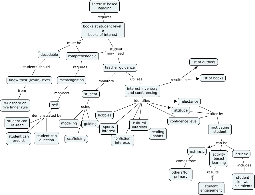
This Concept Map, created with IHMC CmapTools, has information related to: Interest-based Reading 4, reluctance alter by motivating student, teacher guidance utilizes interest inventory and conferencing, interest inventory and conferencing identifies cultural interests, intrinsic includes student knows his talents, metacognition monitors self, activity based learning results in student engagement, self demonstrated by student can re-read, motivating student can be intrinsic, teacher guidance monitors student, Interest-based Reading requires books at student level & books of interest, know their (lexile) level from MAP score or five finger rule, student using guiding, comprehendable student may need teacher guidance, interest inventory and conferencing identifies confidence level, books at student level & books of interest must be decodable, decodable students should know their (lexile) level, interest inventory and conferencing results in list of authors, interest inventory and conferencing identifies sports interest, self demonstrated by student can predict, books at student level & books of interest must be comprehendable