WARNING:
JavaScript is turned OFF. None of the links on this concept map will
work until it is reactivated.
If you need help turning JavaScript On, click here.
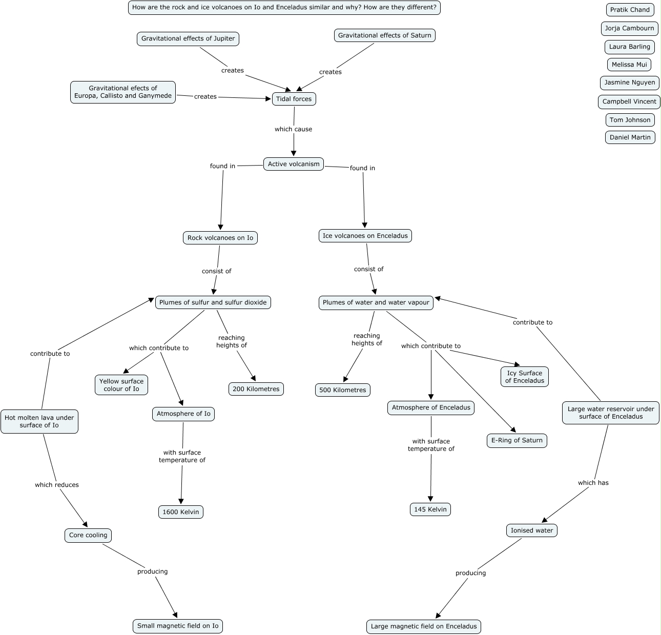
This Concept Map, created with IHMC CmapTools, has information related to: Group R - Pratik, Laura, Jorja, Thomas, Large water reservoir under surface of Enceladus which has Ionised water, Hot molten lava under surface of Io which reduces Core cooling, Gravitational effects of Saturn creates Tidal forces, Gravitational efects of Europa, Callisto and Ganymede creates Tidal forces, Large water reservoir under surface of Enceladus contribute to Plumes of water and water vapour, Plumes of sulfur and sulfur dioxide which contribute to Atmosphere of Io, Plumes of sulfur and sulfur dioxide which contribute to Yellow surface colour of Io, Active volcanism found in Rock volcanoes on Io, Rock volcanoes on Io consist of Plumes of sulfur and sulfur dioxide, Plumes of water and water vapour which contribute to E-Ring of Saturn, Plumes of sulfur and sulfur dioxide reaching heights of 200 Kilometres, Ionised water producing Large magnetic field on Enceladus, Gravitational effects of Jupiter creates Tidal forces, Tidal forces which cause Active volcanism, Plumes of water and water vapour which contribute to Icy Surface of Enceladus, Hot molten lava under surface of Io contribute to Plumes of sulfur and sulfur dioxide, Plumes of water and water vapour reaching heights of 500 Kilometres, Active volcanism found in Ice volcanoes on Enceladus, Core cooling producing Small magnetic field on Io, Plumes of water and water vapour which contribute to Atmosphere of Enceladus