WARNING:
JavaScript is turned OFF. None of the links on this concept map will
work until it is reactivated.
If you need help turning JavaScript On, click here.
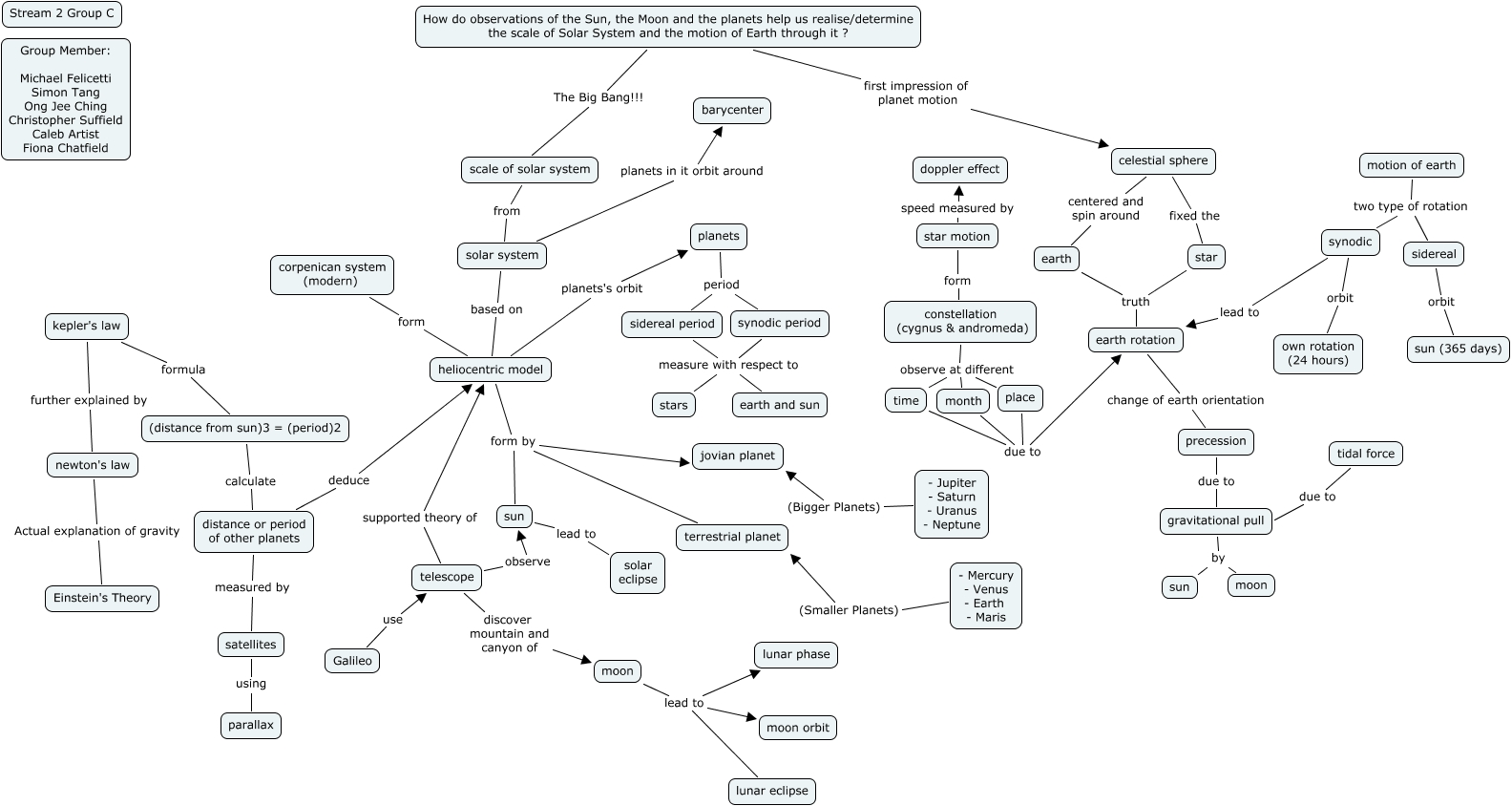
This Concept Map, created with IHMC CmapTools, has information related to: ASTR concept map DRAFT, planets period sidereal period, time due to earth rotation, moon lead to lunar phase, heliocentric model planets's orbit planets, constellation (cygnus & andromeda) observe at different month, newton's law Actual explanation of gravity Einstein's Theory, heliocentric model form by sun, sidereal period measure with respect to earth and sun, tidal force due to gravitational pull, motion of earth two type of rotation sidereal, synodic period measure with respect to stars, telescope observe sun, Galileo use telescope, satellites using parallax, star truth earth rotation, gravitational pull by sun, How do observations of the Sun, the Moon and the planets help us realise/determine the scale of Solar System and the motion of Earth through it ? The Big Bang!!! scale of solar system, heliocentric model form by jovian planet, constellation (cygnus & andromeda) observe at different place, distance or period of other planets measured by satellites