WARNING:
JavaScript is turned OFF. None of the links on this concept map will
work until it is reactivated.
If you need help turning JavaScript On, click here.
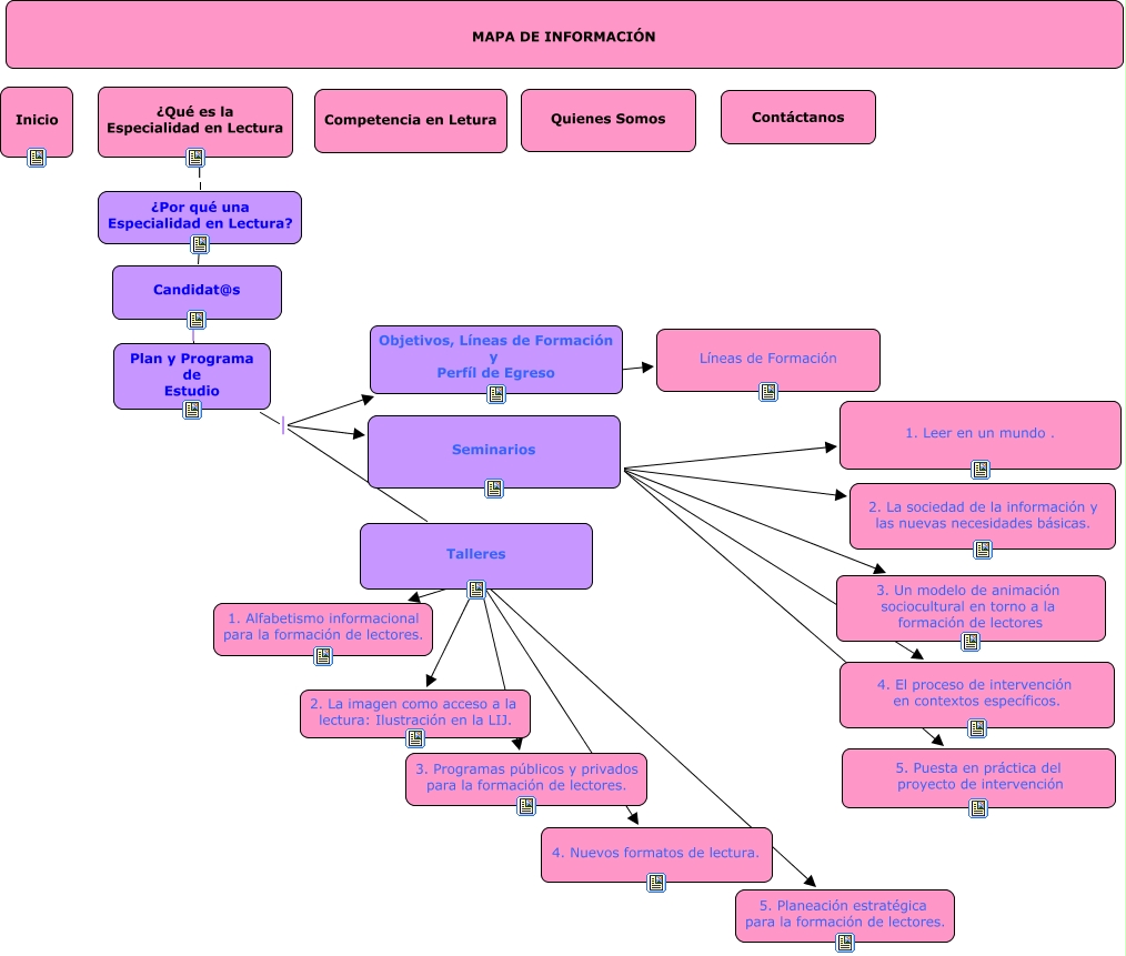
Este Cmap, tiene información relacionada con: Mapa de blog de la Especialidad en Lectura, Seminarios 4. El proceso de intervención en contextos específicos., Seminarios 1. Leer en un mundo ., Talleres ???? 3. Programas públicos y privados para la formación de lectores., Plan y Programa de Estudio Talleres, Seminarios 5. Puesta en práctica del proyecto de intervención, ¿Por qué una Especialidad en Lectura? l Candidat@s, Talleres ???? 2. La imagen como acceso a la lectura: Ilustración en la LIJ., ¿Qué es la Especialidad en Lectura l ¿Por qué una Especialidad en Lectura?, Candidat@s Plan y Programa de Estudio, Talleres ???? 5. Planeación estratégica para la formación de lectores., Objetivos, Líneas de Formación y Perfíl de Egreso Líneas de Formación, Plan y Programa de Estudio Seminarios, Talleres ???? 1. Alfabetismo informacional para la formación de lectores., Plan y Programa de Estudio Objetivos, Líneas de Formación y Perfíl de Egreso, Seminarios 3. Un modelo de animación sociocultural en torno a la formación de lectores, Talleres ???? 4. Nuevos formatos de lectura., Seminarios 2. La sociedad de la información y las nuevas necesidades básicas.