WARNING:
JavaScript is turned OFF. None of the links on this concept map will
work until it is reactivated.
If you need help turning JavaScript On, click here.
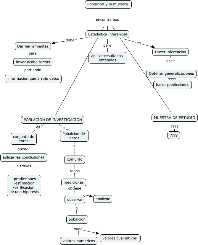
Este Cmap, tiene información relacionada con: KATA, pobalcion mide valores numericos, llevar acabo tareas partiendo informacion que arroje datos, Poblacion y la muestra encontramos MUESTRA DE ESTUDIO, POBLACION DE INVESTIGACION es conjunto de entes, Poblacion y la muestra encontramos POBLACION DE INVESTIGACION, Estadistica inferencial es Hacer inferencias, aplicar las conclusiones a traves -predicciones -estimacion -verificacion de una hipotesis, conjunto de entes puede aplicar las conclusiones, Poblacion y la muestra encontramos Estadistica inferencial, mediciones obtiene observar, Hacer inferencias decir Obtener generalizaciones, Pobalcion de datos es conjunto, hacer predicciones ???? Obtener generalizaciones, observar la pobalcion, Estadistica inferencial debe Dar herramientas, observar analizar, Estadistica inferencial encontramos MUESTRA DE ESTUDIO, Estadistica inferencial encontramos POBLACION DE INVESTIGACION, conjunto todas mediciones, Dar herramientas para llevar acabo tareas