WARNING:
JavaScript is turned OFF. None of the links on this concept map will
work until it is reactivated.
If you need help turning JavaScript On, click here.
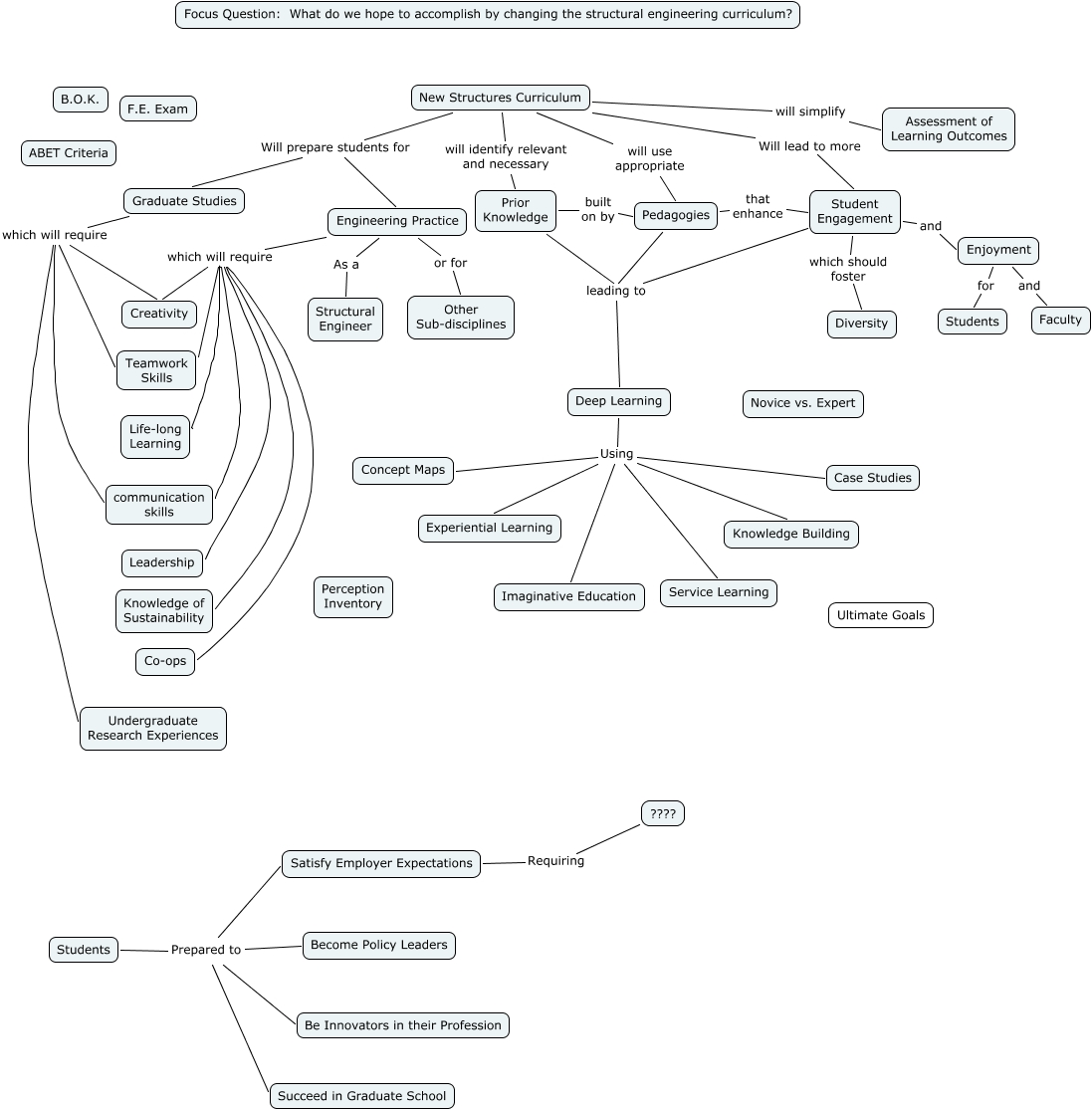
This Concept Map, created with IHMC CmapTools, has information related to: Structures Curriculum, Students Prepared to Become Policy Leaders, New Structures Curriculum will simplify Assessment of Learning Outcomes, Graduate Studies which will require Creativity, Engineering Practice which will require Creativity, Deep Learning Using Concept Maps, Engineering Practice which will require communication skills, Engineering Practice As a Structural Engineer, New Structures Curriculum Will prepare students for Graduate Studies, Prior Knowledge built on by Pedagogies, Deep Learning Using Case Studies, Satisfy Employer Expectations Requiring ????, New Structures Curriculum will identify relevant and necessary Prior Knowledge, Enjoyment for Students, Deep Learning Using Knowledge Building, Graduate Studies which will require Teamwork Skills, Student Engagement leading to Deep Learning, Student Engagement and Enjoyment, New Structures Curriculum Will lead to more Student Engagement, Graduate Studies which will require communication skills, Enjoyment and Faculty