WARNING:
JavaScript is turned OFF. None of the links on this concept map will
work until it is reactivated.
If you need help turning JavaScript On, click here.
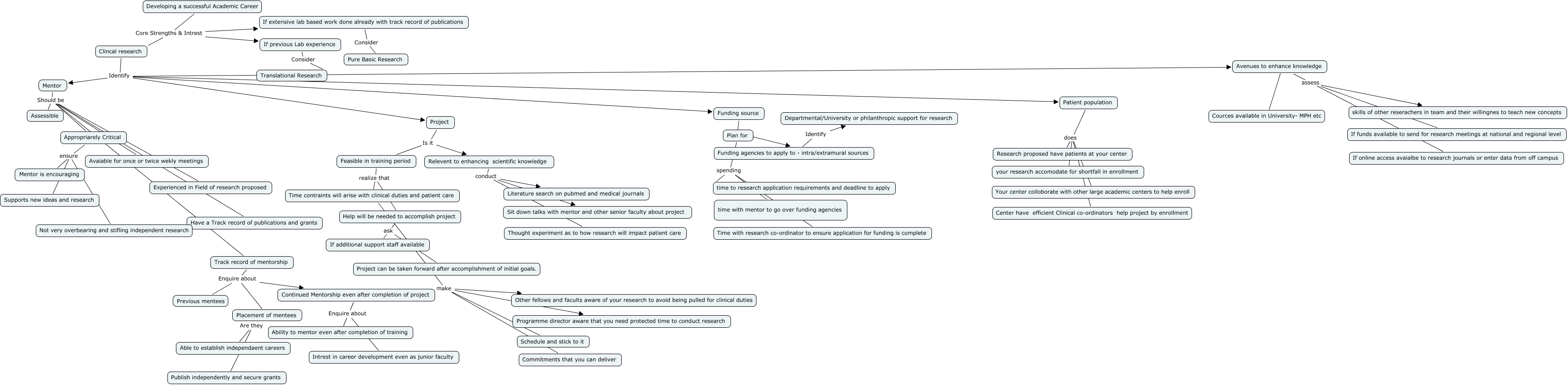
This Concept Map, created with IHMC CmapTools, has information related to: research roadmap 8-4-12, Developing a successful Academic Career Core Strengths & Intrest If extensive lab based work done already with track record of publications, Clincal research Identify Avenues to enhance knowledge, Mentor Should be Experienced in Field of research proposed, Clincal research Identify Project, Feasible in training period realize that Help will be needed to accomplish project, Clincal research Identify Funding source, Avenues to enhance knowledge assess If funds available to send for research meetings at national and regional level, Clincal research Identify Patient population, Track record of mentorship Enquire about Placement of mentees, Time contraints will arise with clinical duties and patient care make Programme director aware that you need protected time to conduct research, If extensive lab based work done already with track record of publications Consider Pure Basic Research, Funding agencies to apply to - intra/extramural sources Identify Departmental/University or philanthropic support for research, Patient population does your research accomodate for shortfall in enrollment, Placement of mentees Are they Publish independently and secure grants, Mentor Should be Appropriarely Critical, Developing a successful Academic Career Core Strengths & Intrest If previous Lab experience, Clincal research Identify Mentor, Relevent to enhancing scientific knowledge conduct Thought experiment as to how research will impact patient care, Avenues to enhance knowledge assess skills of other reserachers in team and their willingnes to teach new concepts, Help will be needed to accomplish project ask Project can be taken forward after accomplishment of initial goals.