WARNING:
JavaScript is turned OFF. None of the links on this concept map will
work until it is reactivated.
If you need help turning JavaScript On, click here.
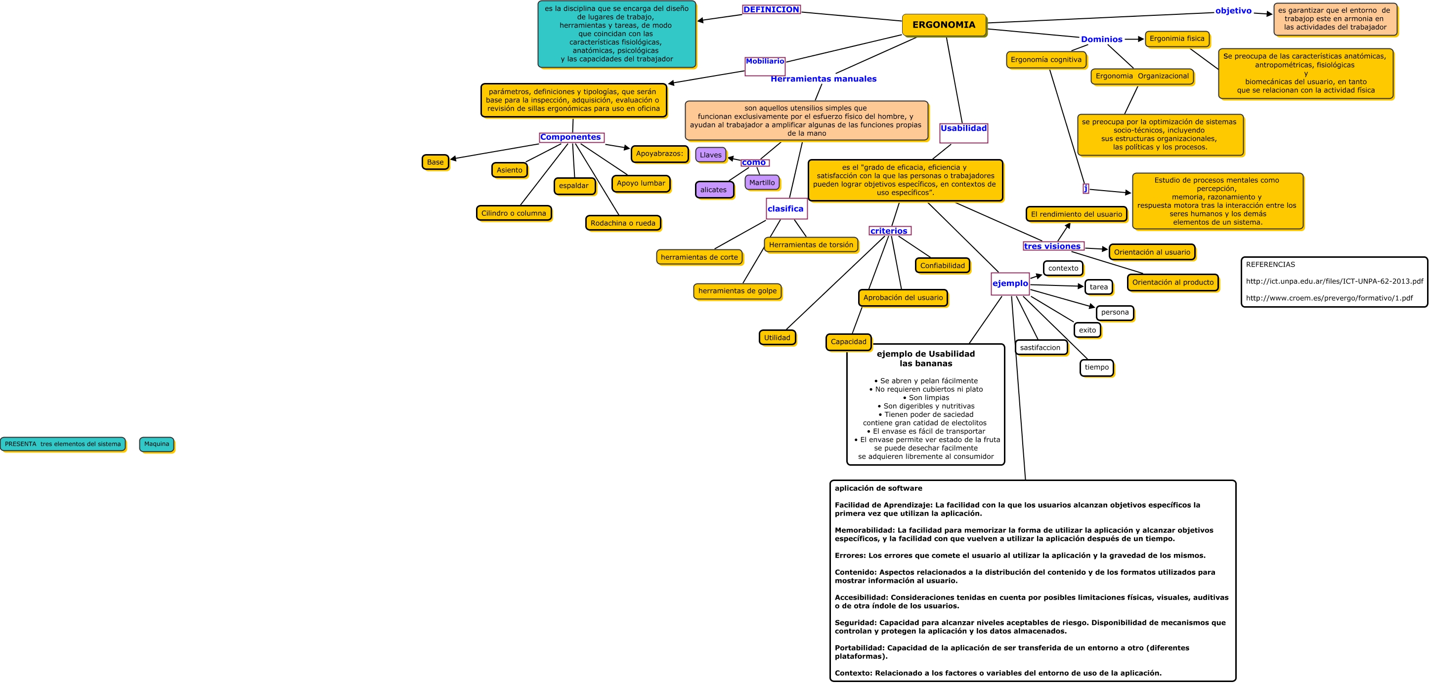
Este Cmap, tiene información relacionada con: NIÑEZ TEMPRANA, es el "grado de eficacia, eficiencia y satisfacción con la que las personas o trabajadores pueden lograr objetivos específicos, en contextos de uso específicos”. ejemplo persona, parámetros, definiciones y tipologías, que serán base para la inspección, adquisición, evaluación o revisión de sillas ergonómicas para uso en oficina Componentes Apoyo lumbar, parámetros, definiciones y tipologías, que serán base para la inspección, adquisición, evaluación o revisión de sillas ergonómicas para uso en oficina Componentes espaldar, parámetros, definiciones y tipologías, que serán base para la inspección, adquisición, evaluación o revisión de sillas ergonómicas para uso en oficina Componentes Asiento, es el "grado de eficacia, eficiencia y satisfacción con la que las personas o trabajadores pueden lograr objetivos específicos, en contextos de uso específicos”. tres visiones El rendimiento del usuario, ERGONOMIA Usabilidad es el "grado de eficacia, eficiencia y satisfacción con la que las personas o trabajadores pueden lograr objetivos específicos, en contextos de uso específicos”., parámetros, definiciones y tipologías, que serán base para la inspección, adquisición, evaluación o revisión de sillas ergonómicas para uso en oficina Componentes Apoyabrazos:, parámetros, definiciones y tipologías, que serán base para la inspección, adquisición, evaluación o revisión de sillas ergonómicas para uso en oficina Componentes Base, son aquellos utensilios simples que funcionan exclusivamente por el esfuerzo físico del hombre, y ayudan al trabajador a amplificar algunas de las funciones propias de la mano clasifica herramientas de corte, ERGONOMIA DEFINICION es la disciplina que se encarga del diseño de lugares de trabajo, herramientas y tareas, de modo que coincidan con las características fisiológicas, anatómicas, psicológicas y las capacidades del trabajador, son aquellos utensilios simples que funcionan exclusivamente por el esfuerzo físico del hombre, y ayudan al trabajador a amplificar algunas de las funciones propias de la mano como alicates, es el "grado de eficacia, eficiencia y satisfacción con la que las personas o trabajadores pueden lograr objetivos específicos, en contextos de uso específicos”. ejemplo tiempo, es el "grado de eficacia, eficiencia y satisfacción con la que las personas o trabajadores pueden lograr objetivos específicos, en contextos de uso específicos”. tres visiones Orientación al usuario, es el "grado de eficacia, eficiencia y satisfacción con la que las personas o trabajadores pueden lograr objetivos específicos, en contextos de uso específicos”. tres visiones Orientación al producto, son aquellos utensilios simples que funcionan exclusivamente por el esfuerzo físico del hombre, y ayudan al trabajador a amplificar algunas de las funciones propias de la mano clasifica herramientas de golpe, ERGONOMIA Dominios Ergonomia Organizacional, son aquellos utensilios simples que funcionan exclusivamente por el esfuerzo físico del hombre, y ayudan al trabajador a amplificar algunas de las funciones propias de la mano como Llaves, ERGONOMIA Dominios Ergonomía cognitiva, es el "grado de eficacia, eficiencia y satisfacción con la que las personas o trabajadores pueden lograr objetivos específicos, en contextos de uso específicos”. ejemplo aplicación de software Facilidad de Aprendizaje: La facilidad con la que los usuarios alcanzan objetivos específicos la primera vez que utilizan la aplicación. Memorabilidad: La facilidad para memorizar la forma de utilizar la aplicación y alcanzar objetivos específicos, y la facilidad con que vuelven a utilizar la aplicación después de un tiempo. Errores: Los errores que comete el usuario al utilizar la aplicación y la gravedad de los mismos. Contenido: Aspectos relacionados a la distribución del contenido y de los formatos utilizados para mostrar información al usuario. Accesibilidad: Consideraciones tenidas en cuenta por posibles limitaciones físicas, visuales, auditivas o de otra índole de los usuarios. Seguridad: Capacidad para alcanzar niveles aceptables de riesgo. Disponibilidad de mecanismos que controlan y protegen la aplicación y los datos almacenados. Portabilidad: Capacidad de la aplicación de ser transferida de un entorno a otro (diferentes plataformas). Contexto: Relacionado a los factores o variables del entorno de uso de la aplicación., es el "grado de eficacia, eficiencia y satisfacción con la que las personas o trabajadores pueden lograr objetivos específicos, en contextos de uso específicos”. ejemplo ejemplo de Usabilidad las bananas • Se abren y pelan fácilmente • No requieren cubiertos ni plato • Son limpias • Son digeribles y nutritivas • Tienen poder de saciedad contiene gran catidad de electolitos • El envase es fácil de transportar • El envase permite ver estado de la fruta se puede desechar facilmente se adquieren libremente al consumidor