WARNING:
JavaScript is turned OFF. None of the links on this concept map will
work until it is reactivated.
If you need help turning JavaScript On, click here.
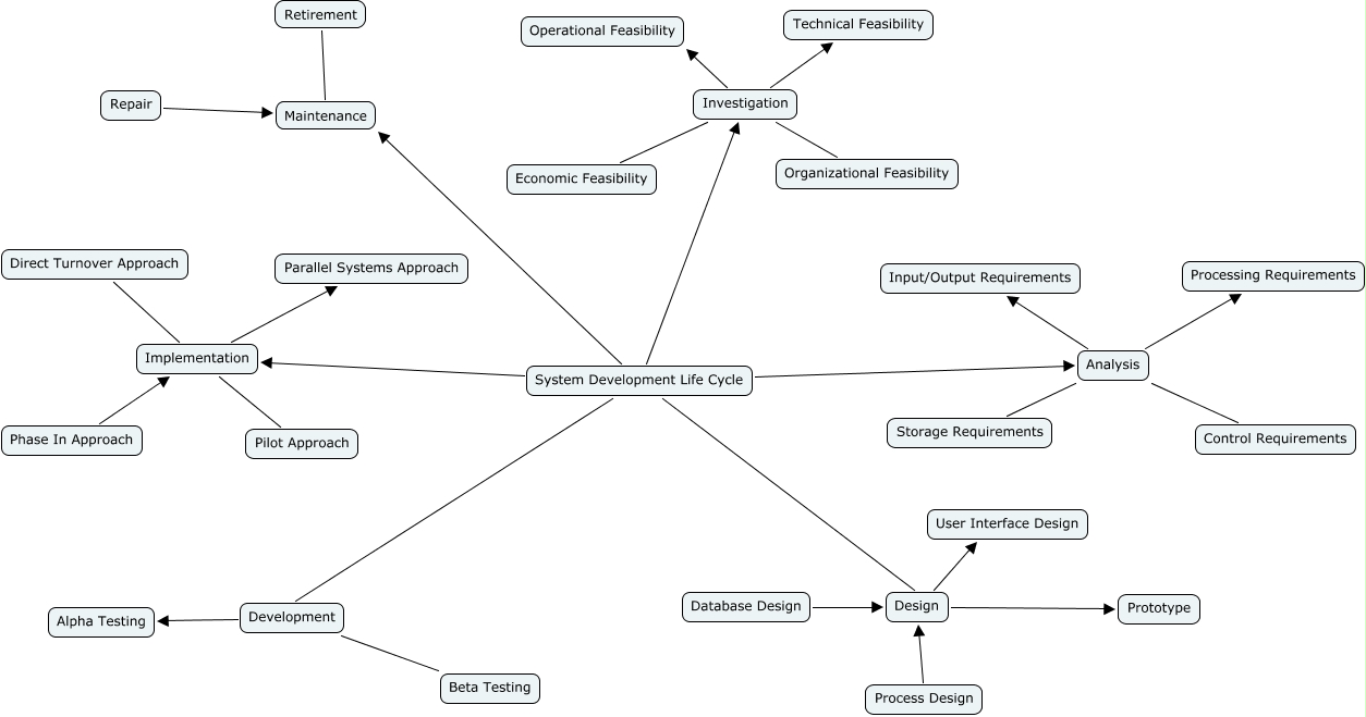
This Concept Map, created with IHMC CmapTools, has information related to: KEITH, Analysis Storage Requirements, System Development Life Cycle Design, Development Beta Testing, Design Prototype, Process Design Design, Development Alpha Testing, Analysis Control Requirements, System Development Life Cycle Development, Retirement Maintenance, Phase In Approach Implementation, Analysis Input/Output Requirements, Investigation Technical Feasibility, System Development Life Cycle Implementation, Analysis Processing Requirements, Implementation Pilot Approach, Direct Turnover Approach Implementation, Database Design Design, System Development Life Cycle Analysis, Investigation Operational Feasibility, Investigation Economic Feasibility