WARNING:
JavaScript is turned OFF. None of the links on this concept map will
work until it is reactivated.
If you need help turning JavaScript On, click here.
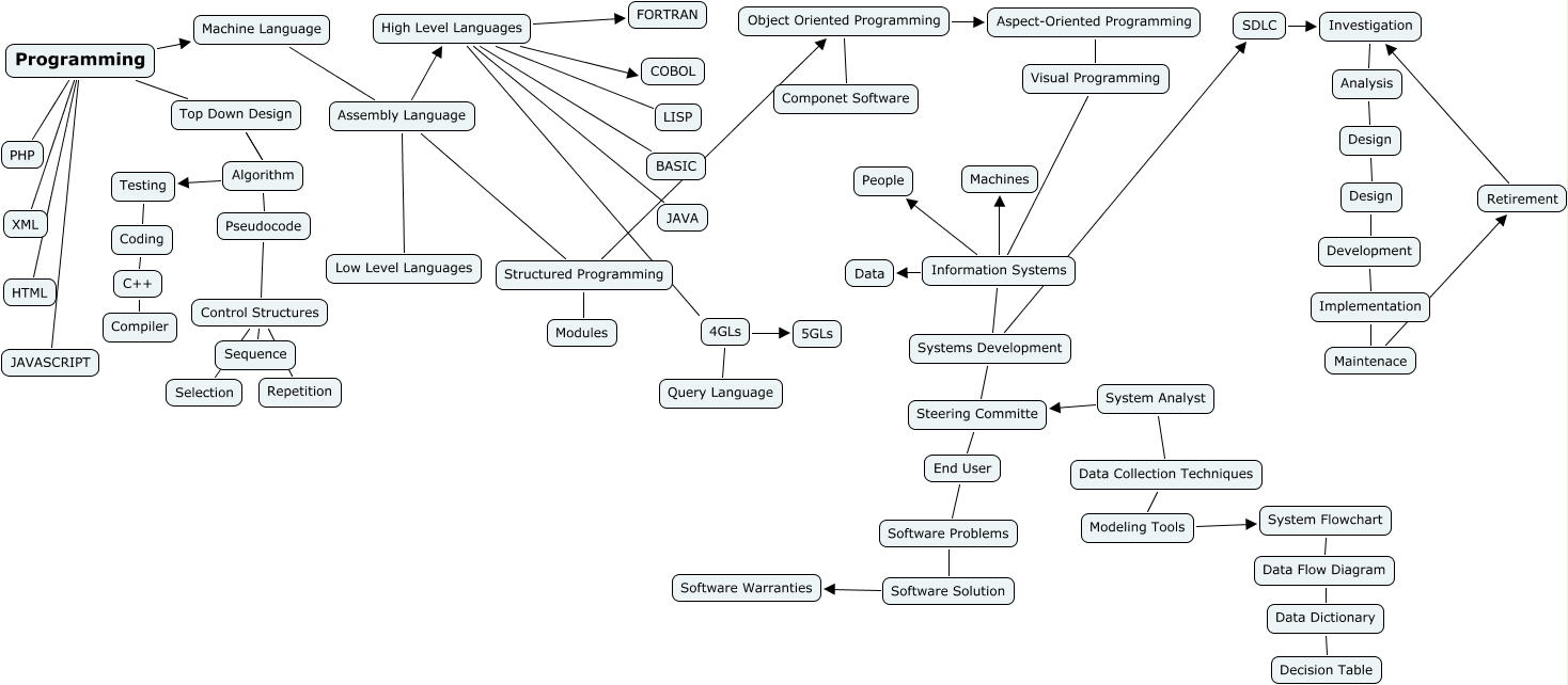
This Concept Map, created with IHMC CmapTools, has information related to: Sanchez, Information Systems People, High Level Languages FORTRAN, Control Structures Sequence, Algorithm Testing, Coding C++, Algorithm Pseudocode, Programming PHP, Maintenace Retirement, Control Structures Repetition, Assembly Language Low Level Languages, C++ Compiler, Analysis Design, Software Problems Software Solution, System Flowchart Data Flow Diagram, Information Systems Data, Structured Programming Modules, Pseudocode Control Structures, SDLC Investigation, High Level Languages LISP, Control Structures Selection