WARNING:
JavaScript is turned OFF. None of the links on this concept map will
work until it is reactivated.
If you need help turning JavaScript On, click here.
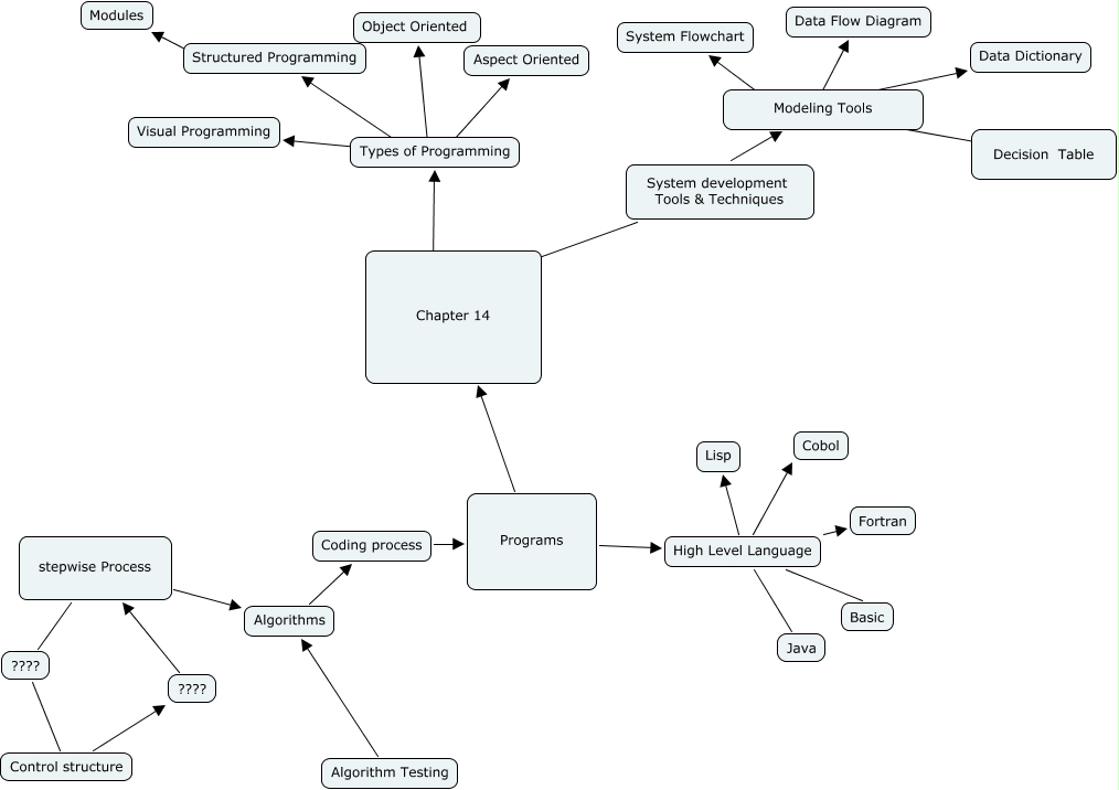
This Concept Map, created with IHMC CmapTools, has information related to: Team 08, Structured Programming ???? Modules, Modeling Tools ???? Data Flow Diagram, Chapter 14 ???? Types of Programming, System development Tools & Techniques ???? Modeling Tools, Modeling Tools ???? ????, Algorithm Testing Algorithms, High Level Language Cobol, Coding process Programs, Types of Programming ???? Object Oriented, High Level Language Fortran, Programs High Level Language, Types of Programming ???? Visual Programming, High Level Language Basic, Control structure ????, ???? Control structure, High Level Language Java, High Level Language Lisp, stepwise Process ????, Modeling Tools ???? System Flowchart, Algorithms Coding process