WARNING:
JavaScript is turned OFF. None of the links on this concept map will
work until it is reactivated.
If you need help turning JavaScript On, click here.
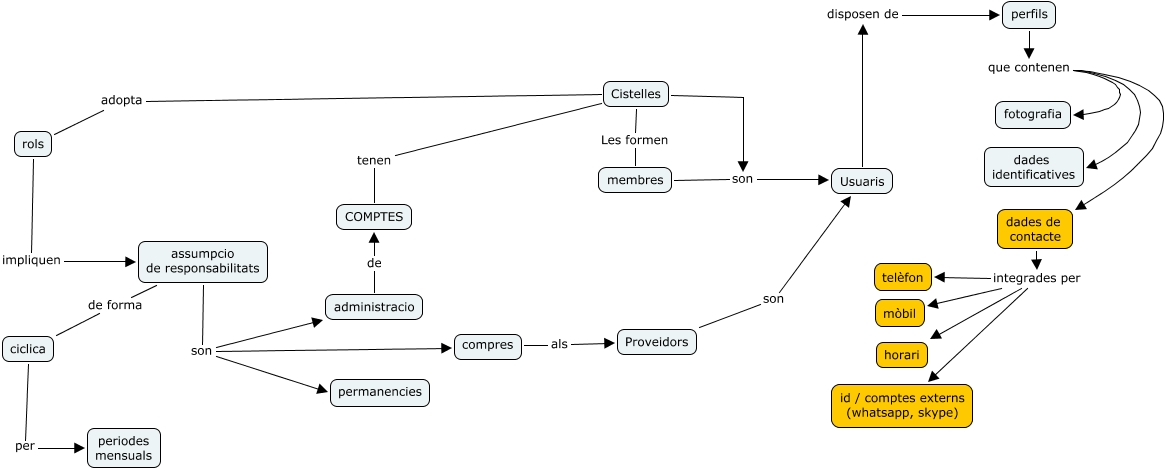
Este Cmap, tiene información relacionada con: MapadeXarxaSocial, assumpcio de responsabilitats son permanencies, dades de contacte integrades per horari, assumpcio de responsabilitats son administracio, dades de contacte integrades per mòbil, Proveidors son Usuaris, compres als Proveidors, ciclica per periodes mensuals, Cistelles adopta rols, rols impliquen assumpcio de responsabilitats, perfils que contenen dades de contacte, Cistelles tenen COMPTES, Cistelles Les formen membres, Usuaris disposen de perfils, dades de contacte integrades per id / comptes externs (whatsapp, skype), administracio de COMPTES, Cistelles son Usuaris, perfils que contenen fotografia, assumpcio de responsabilitats de forma ciclica, assumpcio de responsabilitats son compres, perfils que contenen dades identificatives