WARNING:
JavaScript is turned OFF. None of the links on this concept map will
work until it is reactivated.
If you need help turning JavaScript On, click here.
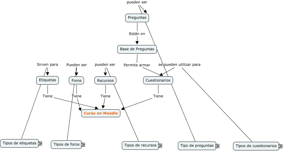
Este Cmap, tiene información relacionada con: Curso Básico de Moodle, Cuestionarios Tiene Curso en Moodle, Tipos de sonido pueden ser Sonidos, Tipo de páginas pueden ser Páginas Web, Etiquetas Tiene Curso en Moodle, Tipos de video pueden ser Videos, Base de Preguntas Permite armar Cuestionarios, Tipos de etiquetas Sirven para Etiquetas, Preguntas Están en Base de Preguntas, Tipos de archivos propios pueden ser Archivos propios, Tipos de cuestionarios se pueden utilizar para Cuestionarios, Tipos de foros Pueden ser Foros, Tipos de recursos pueden ser Recursos, Recursos Tiene Curso en Moodle, Tipo de preguntas pueden ser Preguntas, Foros Tiene Curso en Moodle