WARNING:
JavaScript is turned OFF. None of the links on this concept map will
work until it is reactivated.
If you need help turning JavaScript On, click here.
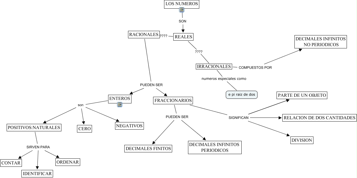
Este Cmap, tiene información relacionada con: Matematica 1er Ciclo Orientado, FRACCIONARIOS SIGNIFICAN PARTE DE UN OBJETO, ENTEROS son CERO, FRACCIONARIOS PUEDEN SER DECIMALES FINITOS, POSITIVOS:NATURALES SIRVEN PARA ORDENAR, IRRACIONALES numeros especiales como e pi raiz de dos, FRACCIONARIOS PUEDEN SER DECIMALES INFINITOS PERIODICOS, FRACCIONARIOS SIGNIFICAN RELACION DE DOS CANTIDADES, ENTEROS son POSITIVOS:NATURALES, RACIONALES PUEDEN SER ENTEROS, LOS NUMEROS SON REALES, POSITIVOS:NATURALES SIRVEN PARA IDENTIFICAR, POSITIVOS:NATURALES SIRVEN PARA CONTAR, REALES ???? IRRACIONALES, ENTEROS son NEGATIVOS, REALES ???? RACIONALES, IRRACIONALES COMPUESTOS POR DECIMALES INFINITOS NO PERIODICOS, RACIONALES PUEDEN SER FRACCIONARIOS, FRACCIONARIOS SIGNIFICAN DIVISION, FRACCIONARIOS SIGNIFICAN PARTE DE UN OBJETO