WARNING:
JavaScript is turned OFF. None of the links on this concept map will
work until it is reactivated.
If you need help turning JavaScript On, click here.
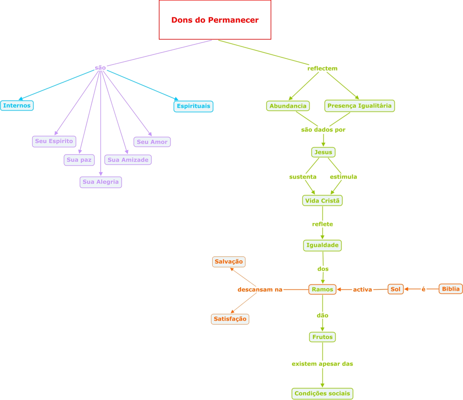
Esse mapa conceitual, produzido no IHMC CmapTools, tem a informação relacionada a: A VIDA QUE SATISFAZ - CAP.10 - OS DONS, Dons do Permanecer reflectem Presença Igualitária, Sol activa Ramos, Jesus sustenta Vida Cristã, Igualdade dos Ramos, Ramos descansam na Satisfação, Dons do Permanecer reflectem Abundancia, Ramos descansam na Salvação, Dons do Permanecer são Seu Amor, Dons do Permanecer são Sua Amizade, Abundancia são dados por Jesus, Dons do Permanecer são Sua paz, Vida Cristã reflete Igualdade, Biblia é Sol, Dons do Permanecer são Espirituais, Frutos existem apesar das Condições sociais, Presença Igualitária são dados por Jesus, Dons do Permanecer são Internos, Dons do Permanecer são Seu Espirito, Ramos dão Frutos, Jesus estimula Vida Cristã