WARNING:
JavaScript is turned OFF. None of the links on this concept map will
work until it is reactivated.
If you need help turning JavaScript On, click here.
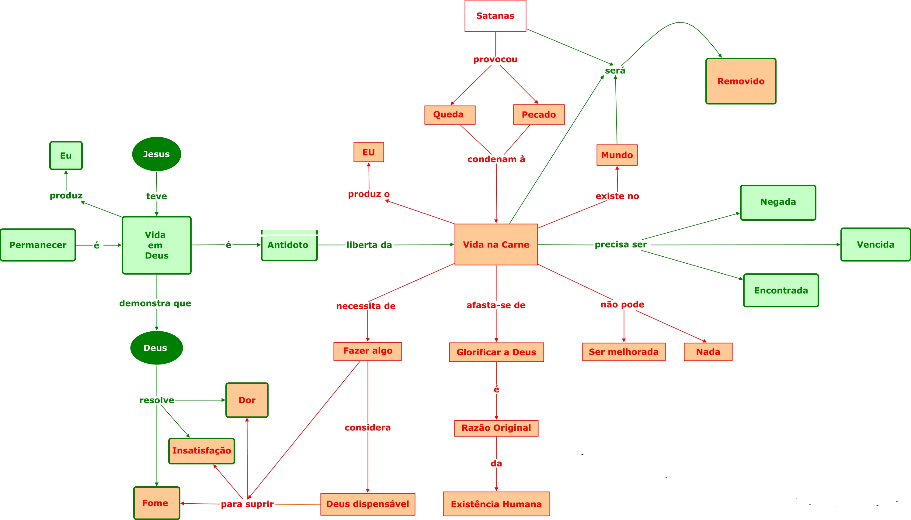
Esse mapa conceitual, produzido no IHMC CmapTools, tem a informação relacionada a: A VIDA QUE SATISFAZ - CAP. 11 - A CARNE, Vida na Carne precisa ser Vencida, Fazer algo para suprir Dor, Glorificar a Deus é Razão Original, Satanas provocou Queda, Fazer algo para suprir Fome, Vida na Carne será Removido, Deus dispensável para suprir Dor, Vida em Deus produz Eu, Deus dispensável para suprir Fome, Vida na Carne produz o EU, Vida na Carne precisa ser Negada, Jesus teve Vida em Deus, Vida na Carne não pode Ser melhorada, Vida na Carne existe no Mundo, Razão Original da Existência Humana, Deus resolve Insatisfação, Satanas será Removido, Fazer algo considera Deus dispensável, Vida na Carne precisa ser Encontrada, Vida na Carne não pode Nada