WARNING:
JavaScript is turned OFF. None of the links on this concept map will
work until it is reactivated.
If you need help turning JavaScript On, click here.
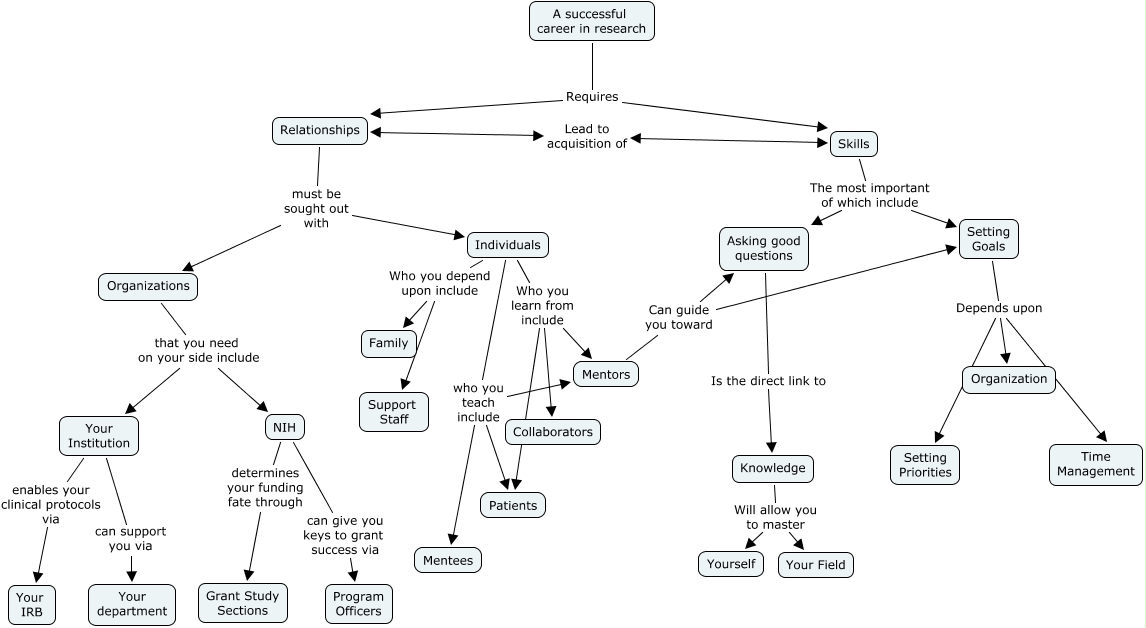
This Concept Map, created with IHMC CmapTools, has information related to: CrankMichelle2, A successful career in research Requires Relationships, Your Institution enables your clinical protocols via Your IRB, Knowledge Will allow you to master Yourself, Asking good questions Is the direct link to Knowledge, Individuals Who you learn from include Patients, Mentors Can guide you toward Asking good questions, Relationships must be sought out with Organizations, Individuals who you teach include Mentors, Individuals Who you depend upon include Support Staff, NIH determines your funding fate through Grant Study Sections, Mentors Can guide you toward Setting Goals, Setting Goals Depends upon Organization, NIH can give you keys to grant success via Program Officers, Individuals Who you learn from include Collaborators, Skills The most important of which include Setting Goals, Relationships Lead to acquisition of Skills, Skills The most important of which include Asking good questions, Individuals who you teach include Mentees, Individuals who you teach include Patients, Setting Goals Depends upon Time Management