WARNING:
JavaScript is turned OFF. None of the links on this concept map will
work until it is reactivated.
If you need help turning JavaScript On, click here.
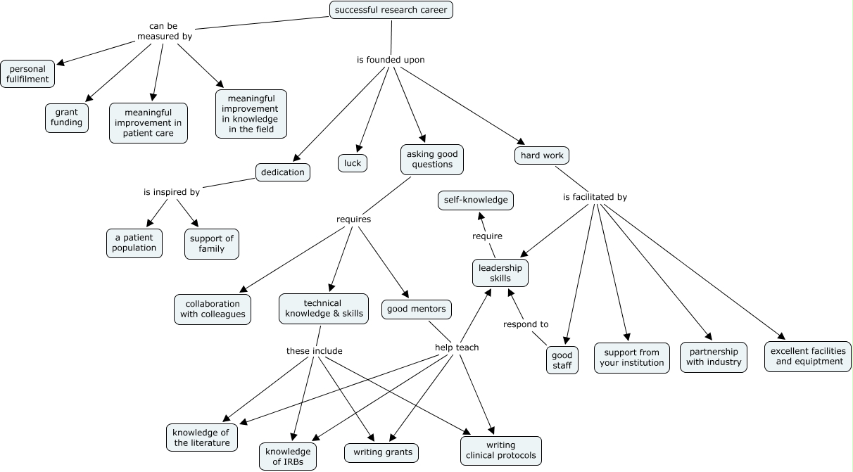
This Concept Map, created with IHMC CmapTools, has information related to: CrankMichelle1, successful research career can be measured by meaningful improvement in knowledge in the field, successful research career is founded upon hard work, asking good questions requires collaboration with colleagues, technical knowledge & skills these include knowledge of the literature, successful research career can be measured by personal fullfilment, hard work is facilitated by support from your institution, hard work is facilitated by partnership with industry, successful research career can be measured by grant funding, leadership skills require self-knowledge, good mentors help teach knowledge of the literature, successful research career can be measured by meaningful improvement in patient care, successful research career is founded upon asking good questions, successful research career is founded upon luck, hard work is facilitated by excellent facilities and equiptment, good mentors help teach writing clinical protocols, asking good questions requires technical knowledge & skills, good mentors help teach knowledge of IRBs, successful research career is founded upon dedication, good mentors help teach leadership skills, technical knowledge & skills these include writing grants