WARNING:
JavaScript is turned OFF. None of the links on this concept map will
work until it is reactivated.
If you need help turning JavaScript On, click here.
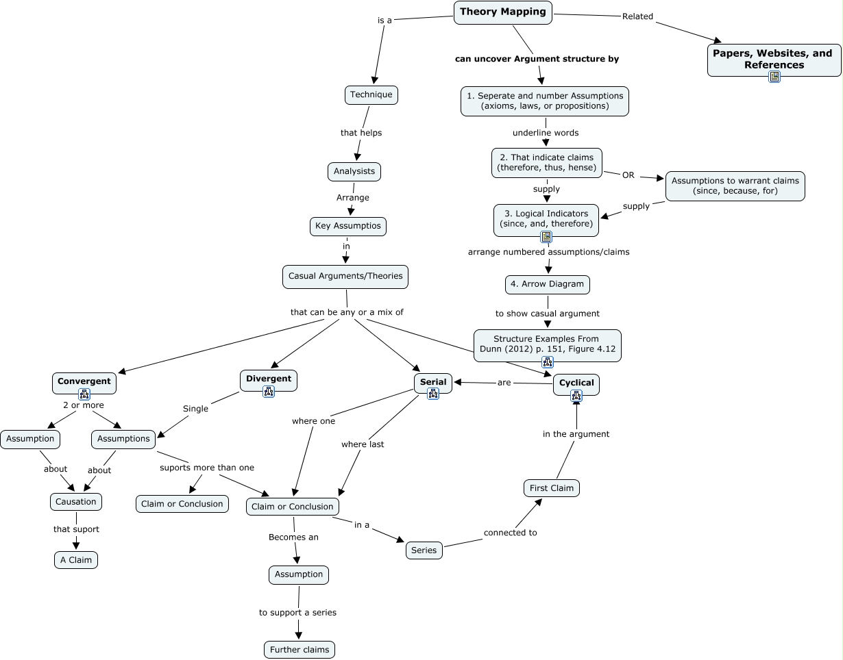
This Concept Map, created with IHMC CmapTools, has information related to: Theory Maps, 3. Logical Indicators (since, and, therefore) arrange numbered assumptions/claims 4. Arrow Diagram, Series connected to First Claim, Assumptions suports more than one Claim or Conclusion, Analysists Arrange Key Assumptios, Claim or Conclusion Becomes an Assumption, Theory Mapping Related Papers, Websites, and References, Assumptions to warrant claims (since, because, for) supply 3. Logical Indicators (since, and, therefore), Serial where one Claim or Conclusion, Technique that helps Analysists, Divergent Single Assumptions, 2. That indicate claims (therefore, thus, hense) OR Assumptions to warrant claims (since, because, for), Claim or Conclusion in a Series, Assumption to support a series Further claims, Key Assumptios in Casual Arguments/Theories, Assumptions about Causation, Casual Arguments/Theories that can be any or a mix of Convergent, Convergent 2 or more Assumption, 2. That indicate claims (therefore, thus, hense) supply 3. Logical Indicators (since, and, therefore), Causation that suport A Claim, Cyclical are Serial