WARNING:
JavaScript is turned OFF. None of the links on this concept map will
work until it is reactivated.
If you need help turning JavaScript On, click here.
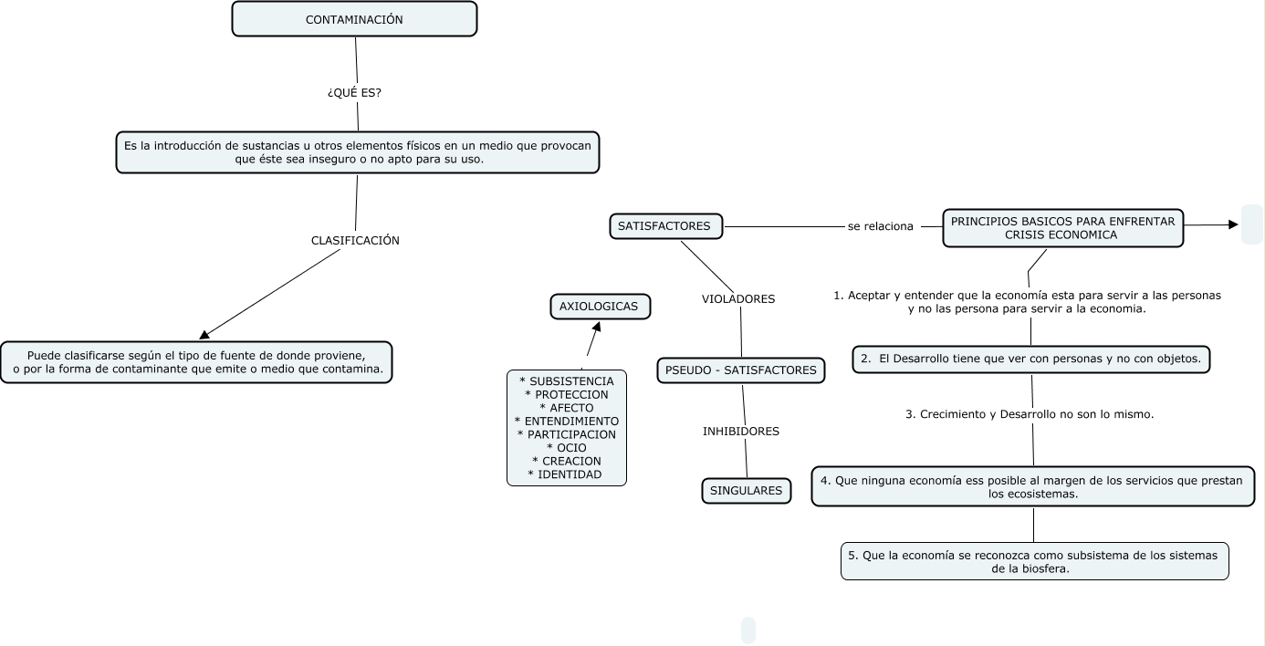
Este Cmap, tiene información relacionada con: TRABAJO MAPA CONCEPTUAL 4, SATISFACTORES VIOLADORES PSEUDO - SATISFACTORES, SATISFACTORES se relaciona, PSEUDO - SATISFACTORES INHIBIDORES SINGULARES, * SUBSISTENCIA * PROTECCION * AFECTO * ENTENDIMIENTO * PARTICIPACION * OCIO * CREACION * IDENTIDAD AXIOLOGICAS, CONTAMINACIÓN ¿QUÉ ES? Es la introducción de sustancias u otros elementos físicos en un medio que provocan que éste sea inseguro o no apto para su uso., 4. Que ninguna economía ess posible al margen de los servicios que prestan los ecosistemas. 5. Que la economía se reconozca como subsistema de los sistemas de la biosfera., 2. El Desarrollo tiene que ver con personas y no con objetos. 3. Crecimiento y Desarrollo no son lo mismo. 4. Que ninguna economía ess posible al margen de los servicios que prestan los ecosistemas., PRINCIPIOS BASICOS PARA ENFRENTAR CRISIS ECONOMICA 1. Aceptar y entender que la economía esta para servir a las personas y no las persona para servir a la economia. 2. El Desarrollo tiene que ver con personas y no con objetos., Es la introducción de sustancias u otros elementos físicos en un medio que provocan que éste sea inseguro o no apto para su uso. CLASIFICACIÓN Puede clasificarse según el tipo de fuente de donde proviene, o por la forma de contaminante que emite o medio que contamina.