WARNING:
JavaScript is turned OFF. None of the links on this concept map will
work until it is reactivated.
If you need help turning JavaScript On, click here.
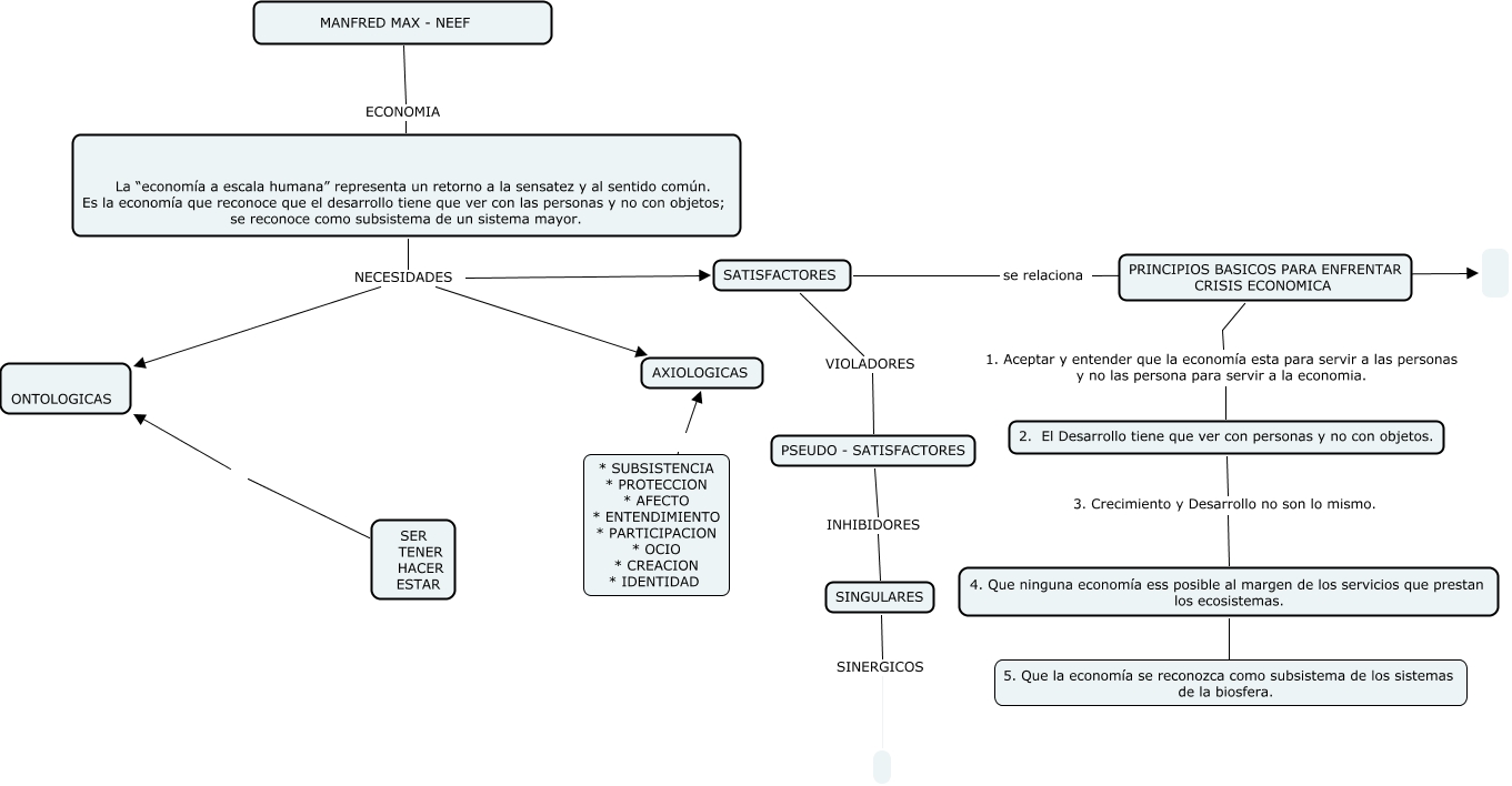
Este Cmap, tiene información relacionada con: TRABAJO MAPA CONCEPTUAL 3, La “economía a escala humana” representa un retorno a la sensatez y al sentido común. Es la economía que reconoce que el desarrollo tiene que ver con las personas y no con objetos; se reconoce como subsistema de un sistema mayor. NECESIDADES ONTOLOGICAS, MANFRED MAX - NEEF ECONOMIA La “economía a escala humana” representa un retorno a la sensatez y al sentido común. Es la economía que reconoce que el desarrollo tiene que ver con las personas y no con objetos; se reconoce como subsistema de un sistema mayor., 4. Que ninguna economía ess posible al margen de los servicios que prestan los ecosistemas. 5. Que la economía se reconozca como subsistema de los sistemas de la biosfera., * SUBSISTENCIA * PROTECCION * AFECTO * ENTENDIMIENTO * PARTICIPACION * OCIO * CREACION * IDENTIDAD AXIOLOGICAS, PRINCIPIOS BASICOS PARA ENFRENTAR CRISIS ECONOMICA 1. Aceptar y entender que la economía esta para servir a las personas y no las persona para servir a la economia. 2. El Desarrollo tiene que ver con personas y no con objetos., SINGULARES SINERGICOS, SATISFACTORES se relaciona, PSEUDO - SATISFACTORES INHIBIDORES SINGULARES, SER TENER HACER ESTAR ONTOLOGICAS, SATISFACTORES VIOLADORES PSEUDO - SATISFACTORES, La “economía a escala humana” representa un retorno a la sensatez y al sentido común. Es la economía que reconoce que el desarrollo tiene que ver con las personas y no con objetos; se reconoce como subsistema de un sistema mayor. NECESIDADES SATISFACTORES, 2. El Desarrollo tiene que ver con personas y no con objetos. 3. Crecimiento y Desarrollo no son lo mismo. 4. Que ninguna economía ess posible al margen de los servicios que prestan los ecosistemas., La “economía a escala humana” representa un retorno a la sensatez y al sentido común. Es la economía que reconoce que el desarrollo tiene que ver con las personas y no con objetos; se reconoce como subsistema de un sistema mayor. NECESIDADES AXIOLOGICAS