WARNING:
JavaScript is turned OFF. None of the links on this concept map will
work until it is reactivated.
If you need help turning JavaScript On, click here.
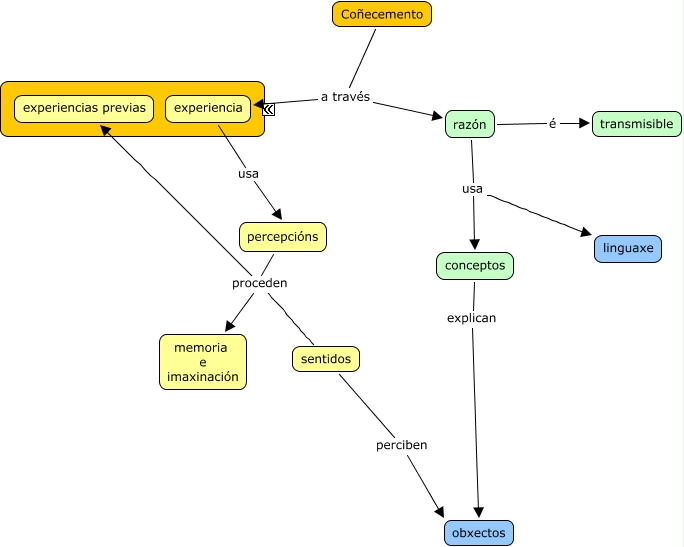
Este Cmap, tiene información relacionada con: Mapa conceptual 1, sentidos perciben obxectos, percepcións proceden experiencias previas, conceptos explican obxectos, razón é transmisible, razón usa conceptos, experiencia usa percepcións, razón usa linguaxe, percepcións proceden memoria e imaxinación, sentidos proceden memoria e imaxinación, sentidos proceden experiencias previas, Coñecemento a través razón, Coñecemento a través experiencia