WARNING:
JavaScript is turned OFF. None of the links on this concept map will
work until it is reactivated.
If you need help turning JavaScript On, click here.
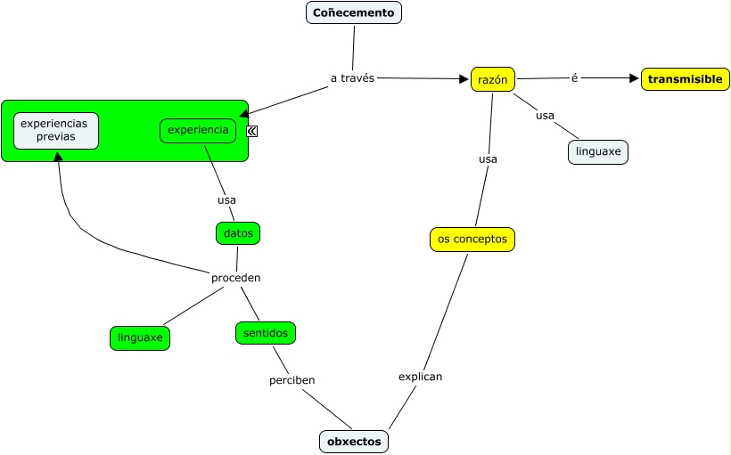
Este Cmap, tiene información relacionada con: abel, razón é transmisible, datos proceden experiencias previas, datos proceden linguaxe, os conceptos explican obxectos, razón usa os conceptos, razón usa linguaxe, sentidos perciben obxectos, Coñecemento a través experiencia, experiencia usa datos, datos proceden sentidos, Coñecemento a través razón