WARNING:
JavaScript is turned OFF. None of the links on this concept map will
work until it is reactivated.
If you need help turning JavaScript On, click here.
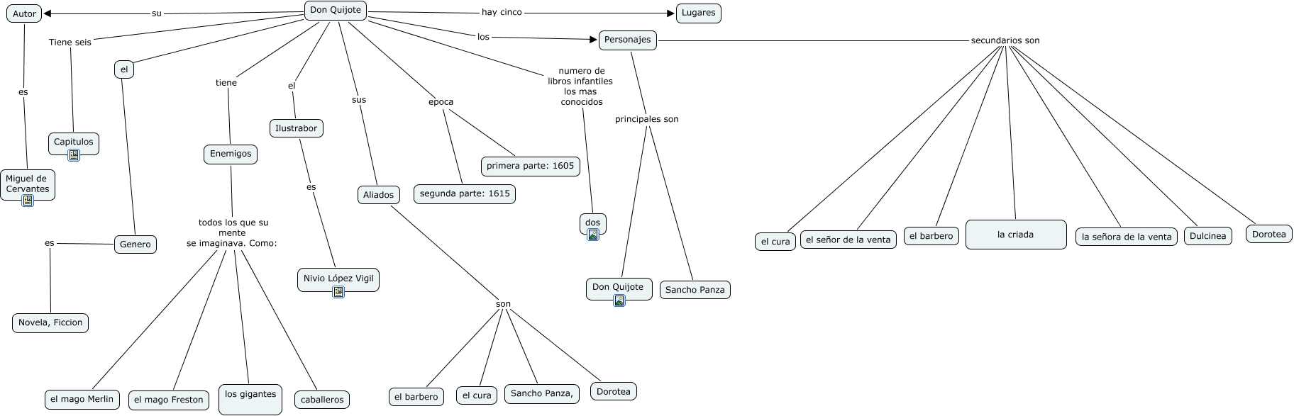
Aquest mapa conceptual conté informació relacionada amb: Don Quijote, Enemigos todos los que su mente se imaginava. Como: los gigantes, Don Quijote los Personajes, Aliados son Dorotea, Don Quijote sus Aliados, Ilustrabor es Nivio López Vigil, Personajes secundarios son Dulcinea, Personajes secundarios son el cura, Personajes secundarios son Dorotea, Genero es Novela, Ficcion, Don Quijote Tiene seis Capitulos, Don Quijote numero de libros infantiles los mas conocidos dos, Don Quijote epoca primera parte: 1605, Don Quijote su Genero, Personajes secundarios son el señor de la venta, Enemigos todos los que su mente se imaginava. Como: el mago Freston, Enemigos todos los que su mente se imaginava. Como: el mago Merlin, Autor es Miguel de Cervantes, Aliados son el cura, Personajes principales son Don Quijote, Don Quijote hay cinco Lugares