WARNING:
JavaScript is turned OFF. None of the links on this concept map will
work until it is reactivated.
If you need help turning JavaScript On, click here.
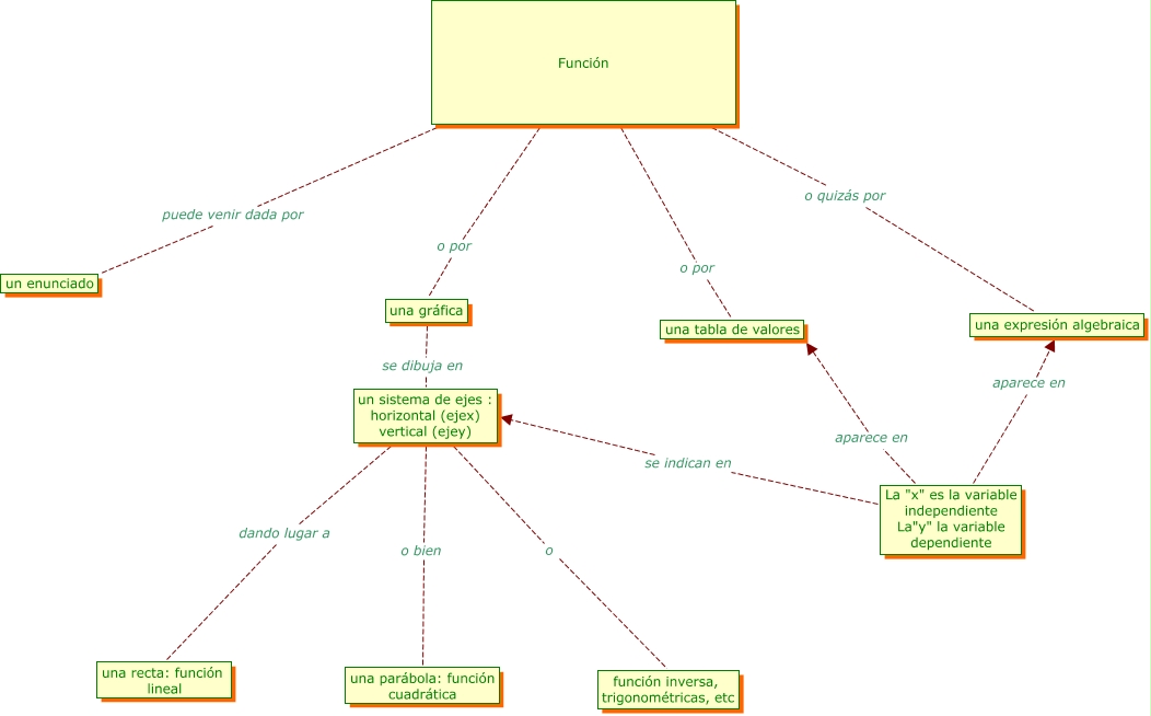
Este Cmap, tiene información relacionada con: Sin Título 1, Función o por una tabla de valores, Función puede venir dada por un enunciado, un sistema de ejes : horizontal (ejex) vertical (ejey) dando lugar a una recta: función lineal, La "x" es la variable independiente La"y" la variable dependiente aparece en una expresión algebraica, La "x" es la variable independiente La"y" la variable dependiente aparece en una tabla de valores, Función o quizás por una expresión algebraica, un sistema de ejes : horizontal (ejex) vertical (ejey) o función inversa, trigonométricas, etc, un sistema de ejes : horizontal (ejex) vertical (ejey) o bien una parábola: función cuadrática, una gráfica se dibuja en un sistema de ejes : horizontal (ejex) vertical (ejey), La "x" es la variable independiente La"y" la variable dependiente se indican en un sistema de ejes : horizontal (ejex) vertical (ejey), Función o por una gráfica