WARNING:
JavaScript is turned OFF. None of the links on this concept map will
work until it is reactivated.
If you need help turning JavaScript On, click here.
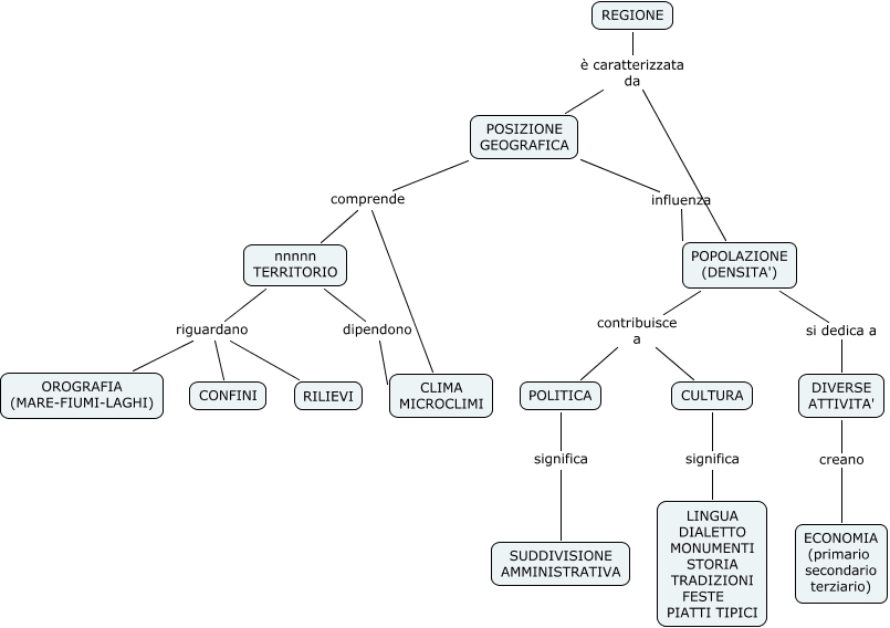
Questa Cmap, creata con IHMC CmapTools, contiene informazioni relative a: reg, nnnnn TERRITORIO riguardano RILIEVI, CULTURA significa LINGUA DIALETTO MONUMENTI STORIA TRADIZIONI FESTE PIATTI TIPICI, POPOLAZIONE (DENSITA') si dedica a DIVERSE ATTIVITA', POSIZIONE GEOGRAFICA influenza POPOLAZIONE (DENSITA'), DIVERSE ATTIVITA' creano ECONOMIA (primario secondario terziario), POLITICA significa SUDDIVISIONE AMMINISTRATIVA, REGIONE è caratterizzata da POPOLAZIONE (DENSITA'), nnnnn TERRITORIO dipendono CLIMA MICROCLIMI, POPOLAZIONE (DENSITA') contribuisce a CULTURA, REGIONE è caratterizzata da POSIZIONE GEOGRAFICA, nnnnn TERRITORIO riguardano OROGRAFIA (MARE-FIUMI-LAGHI), POPOLAZIONE (DENSITA') contribuisce a POLITICA, nnnnn TERRITORIO riguardano CONFINI, POSIZIONE GEOGRAFICA comprende nnnnn TERRITORIO, POSIZIONE GEOGRAFICA comprende CLIMA MICROCLIMI