WARNING:
JavaScript is turned OFF. None of the links on this concept map will
work until it is reactivated.
If you need help turning JavaScript On, click here.
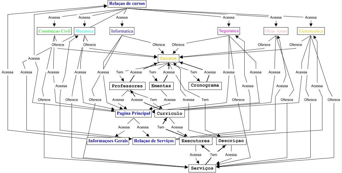
Esse mapa conceitual, produzido no IHMC CmapTools, tem a informação relacionada a: Projeto de sites, Relaçao de cursos Acessa Otras Areas, Seguranca Oferece Serviços, Informaçoes Gerais Acessa Relaçao de cursos, Mecanica Acessa Pagina Principal, Construcao Civil Acessa Pagina Principal, Ementas Acessa Cursos, Informatica Acessa Pagina Principal, Curriculo Acessa Executores, Otras Areas Oferece Cursos, Cronograma Acessa Cursos, Cursos Tem Professores, Eletrotecnica Oferece Serviços, Serviços Tem Descriçao, Serviços Tem Executores, Otras Areas Acessa Pagina Principal, Relaçao de Serviços Acessa Seguranca, Seguranca Acessa Pagina Principal, Relaçao de Serviços Acessa Eletrotecnica, Professores Tem Curriculo, Otras Areas Oferece Serviços