WARNING:
JavaScript is turned OFF. None of the links on this concept map will
work until it is reactivated.
If you need help turning JavaScript On, click here.
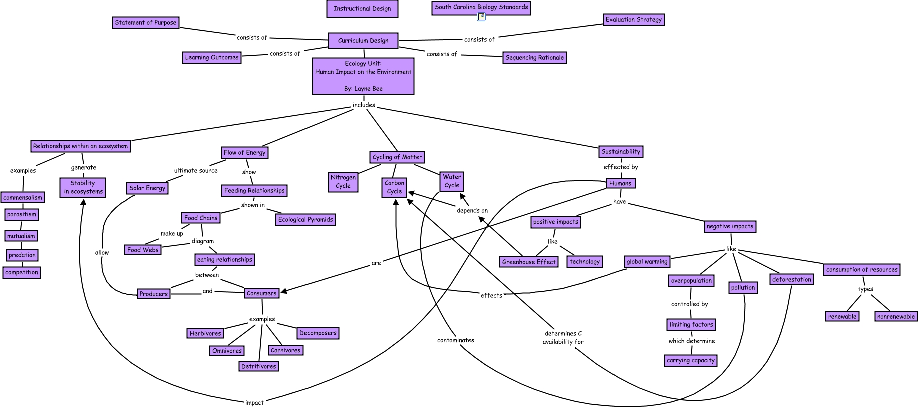
This Concept Map, created with IHMC CmapTools, has information related to: LBee_Curriculum Design & Map Project, Consumers examples Omnivores, Solar Energy allow Producers, Cycling of Matter ???? Nitrogen Cycle, negative impacts like pollution, Curriculum Design consists of Statement of Purpose, Consumers examples Herbivores, Sustainability effected by Humans, parasitism ???? mutualism, commensalism ???? parasitism, Ecology Unit: Human Impact on the Environment By: Layne Bee includes Sustainability, negative impacts like overpopulation, eating relationships between Consumers, Curriculum Design consists of Sequencing Rationale, Ecology Unit: Human Impact on the Environment By: Layne Bee includes Cycling of Matter, Flow of Energy ultimate source Solar Energy, Feeding Relationships shown in Ecological Pyramids, consumption of resources types nonrenewable, negative impacts like deforestation, Feeding Relationships shown in Food Chains, Humans have positive impacts