WARNING:
JavaScript is turned OFF. None of the links on this concept map will
work until it is reactivated.
If you need help turning JavaScript On, click here.
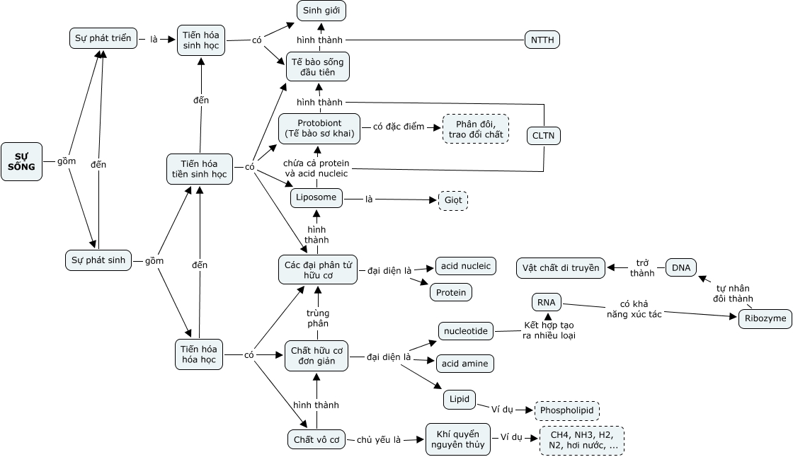
This Concept Map, created with IHMC CmapTools, has information related to: 32-The origin of life-new, Tiến hóa hóa học có Các đại phân tử hữu cơ, Ribozyme tự nhân đôi thành DNA, Tiến hóa tiền sinh học có Liposome, Các đại phân tử hữu cơ đại diện là Protein, RNA có khả năng xúc tác Ribozyme, SỰ SỐNG gồm Sự phát triển, CLTN chứa cả protein và acid nucleic Protobiont (Tế bào sơ khai), nucleotide Kết hợp tạo ra nhiều loại RNA, Các đại phân tử hữu cơ đại diện là acid nucleic, Chất hữu cơ đơn giản đại diện là acid amine, DNA trở thành Vật chất di truyền, Protobiont (Tế bào sơ khai) hình thành Tế bào sống đầu tiên, Khí quyển nguyên thủy Ví dụ CH4, NH3, H2, N2, hơi nước, ..., Tế bào sống đầu tiên hình thành Sinh giới, Sự phát sinh đến Sự phát triển, NTTH hình thành Sinh giới, Sự phát sinh gồm Tiến hóa hóa học, Protobiont (Tế bào sơ khai) có đặc điểm Phân đôi, trao đổi chất, Tiến hóa tiền sinh học có Tế bào sống đầu tiên, Tiến hóa sinh học có Sinh giới