WARNING:
JavaScript is turned OFF. None of the links on this concept map will
work until it is reactivated.
If you need help turning JavaScript On, click here.
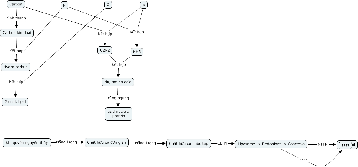
This Concept Map, created with IHMC CmapTools, has information related to: 32-The origin of life, Chất hữu cơ đơn giản Năng lượng Chất hữu cơ phức tạp, Carbua kim loại Kết hợp Hydro carbua, C2N2 Kết hợp Nu, amino acid, Khí quyển nguyên thủy Năng lượng Chất hữu cơ đơn giản, N Kết hợp C2N2, Liposome -> Protobiont -> Coacerva ???? Sinh giới, N Kết hợp NH3, ???? ???? Sinh giới, Hydro carbua Kết hợp Glucid, lipid, Chất hữu cơ phức tạp CLTN Liposome -> Protobiont -> Coacerva, Liposome -> Protobiont -> Coacerva NTTH Sinh giới, H Kết hợp Hydro carbua, Carbon Kết hợp C2N2, NH3 Kết hợp Nu, amino acid, Nu, amino acid Trùng ngưng acid nucleic, protein, O Kết hợp Glucid, lipid, H Kết hợp NH3, Carbon hình thành Carbua kim loại