WARNING:
JavaScript is turned OFF. None of the links on this concept map will
work until it is reactivated.
If you need help turning JavaScript On, click here.
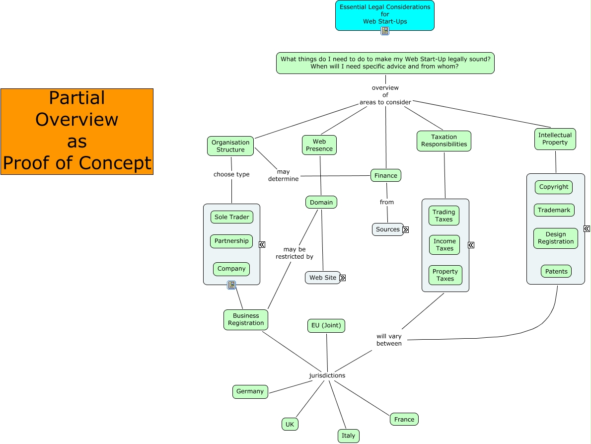
This Concept Map, created with IHMC CmapTools, has information related to: Web Entrepreneur Legal Knowledge Base, Organisation Structure choose type Legal Entity, What things do I need to do to make my Web Start-Up legally sound? When will I need specific advice and from whom? overview of areas to consider Taxation Responsibilities, Business Registration jurisdictions will vary between, Business Registration jurisdictions EU (Joint), Business Registration jurisdictions France, Legal Entity may affect Business Registration, will vary between ????, Finance from Sources, Business Registration jurisdictions Italy, Business Registration jurisdictions UK, What things do I need to do to make my Web Start-Up legally sound? When will I need specific advice and from whom? overview of areas to consider Finance, What things do I need to do to make my Web Start-Up legally sound? When will I need specific advice and from whom? overview of areas to consider Web Presence, Intellectual Property ????, Domain may be restricted by Business Registration, Business Registration jurisdictions Germany, Taxation Responsibilities ????, Web Presence Domain, What things do I need to do to make my Web Start-Up legally sound? When will I need specific advice and from whom? overview of areas to consider Intellectual Property, Finance may determine Organisation Structure, Domain Web Site