WARNING:
JavaScript is turned OFF. None of the links on this concept map will
work until it is reactivated.
If you need help turning JavaScript On, click here.
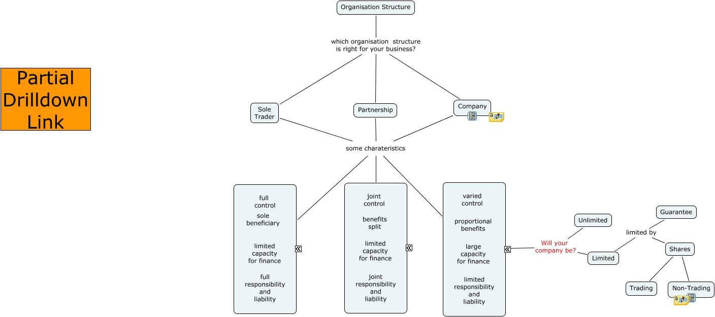
This Concept Map, created with IHMC CmapTools, has information related to: Organisation Structure, Sole Trader some charateristics, Shares Non-Trading, Company Will your company be? Unlimited, some charateristics Partnership, Organisation Structure which organisation structure is right for your business? Partnership, some charateristics Company, Company Will your company be? Limited, Company some charateristics, Partnership some charateristics, Organisation Structure which organisation structure is right for your business? Company, Limited limited by Guarantee, Shares Trading, some charateristics Sole Trader, Limited limited by Shares, Organisation Structure which organisation structure is right for your business? Sole Trader