WARNING:
JavaScript is turned OFF. None of the links on this concept map will
work until it is reactivated.
If you need help turning JavaScript On, click here.
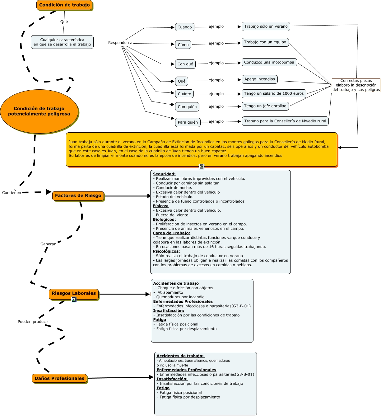
Este Cmap, tiene información relacionada con: Conceptos_prevencion_V02, Trabajo para la Consellería de Mwedio rural Con estas piezas elaboro la descripción del trabajo y sus peligros Juan trabaja sólo durante el verano en la Campaña de Extinción de Incendios en los montes gallegos para la Consellería de Medio Rural, forma parte de una cuadrilla de extinción, la cuadrilla está formada por un capataz, seis operarios y un conductor del vehículo autobomba que en este caso es Juan, en el caso de la cuadrilla de Juan tienen un buen capataz. Su labor es de limpiar el monte cuando no es la épcoa de incendios, pero en verano trabajan apagando incendios, Para quién ejemplo Trabajo para la Consellería de Mwedio rural, Cómo ejemplo Trabajo con un equipo, Tengo un salario de 1000 euros Con estas piezas elaboro la descripción del trabajo y sus peligros Juan trabaja sólo durante el verano en la Campaña de Extinción de Incendios en los montes gallegos para la Consellería de Medio Rural, forma parte de una cuadrilla de extinción, la cuadrilla está formada por un capataz, seis operarios y un conductor del vehículo autobomba que en este caso es Juan, en el caso de la cuadrilla de Juan tienen un buen capataz. Su labor es de limpiar el monte cuando no es la épcoa de incendios, pero en verano trabajan apagando incendios, Cuánto ejemplo Tengo un salario de 1000 euros, Condición de trabajo potencialmente peligrosa Contienen Factores de Riesgo, Con quién ejemplo Tengo un jefe enrollao, Apago incendios Con estas piezas elaboro la descripción del trabajo y sus peligros Juan trabaja sólo durante el verano en la Campaña de Extinción de Incendios en los montes gallegos para la Consellería de Medio Rural, forma parte de una cuadrilla de extinción, la cuadrilla está formada por un capataz, seis operarios y un conductor del vehículo autobomba que en este caso es Juan, en el caso de la cuadrilla de Juan tienen un buen capataz. Su labor es de limpiar el monte cuando no es la épcoa de incendios, pero en verano trabajan apagando incendios, Cuando ejemplo Trabajo sólo en verano, Cualquier característica en que se desarrolla el trabajo Responden a Con quién, Conduzco una motobomba Con estas piezas elaboro la descripción del trabajo y sus peligros Juan trabaja sólo durante el verano en la Campaña de Extinción de Incendios en los montes gallegos para la Consellería de Medio Rural, forma parte de una cuadrilla de extinción, la cuadrilla está formada por un capataz, seis operarios y un conductor del vehículo autobomba que en este caso es Juan, en el caso de la cuadrilla de Juan tienen un buen capataz. Su labor es de limpiar el monte cuando no es la épcoa de incendios, pero en verano trabajan apagando incendios, Trabajo con un equipo Con estas piezas elaboro la descripción del trabajo y sus peligros Juan trabaja sólo durante el verano en la Campaña de Extinción de Incendios en los montes gallegos para la Consellería de Medio Rural, forma parte de una cuadrilla de extinción, la cuadrilla está formada por un capataz, seis operarios y un conductor del vehículo autobomba que en este caso es Juan, en el caso de la cuadrilla de Juan tienen un buen capataz. Su labor es de limpiar el monte cuando no es la épcoa de incendios, pero en verano trabajan apagando incendios, Cualquier característica en que se desarrolla el trabajo Responden a Cuánto, Con qué ejemplo Conduzco una motobomba, Riesgos Laborales Pueden producir Daños Profesionales, Tengo un jefe enrollao Con estas piezas elaboro la descripción del trabajo y sus peligros Juan trabaja sólo durante el verano en la Campaña de Extinción de Incendios en los montes gallegos para la Consellería de Medio Rural, forma parte de una cuadrilla de extinción, la cuadrilla está formada por un capataz, seis operarios y un conductor del vehículo autobomba que en este caso es Juan, en el caso de la cuadrilla de Juan tienen un buen capataz. Su labor es de limpiar el monte cuando no es la épcoa de incendios, pero en verano trabajan apagando incendios, Condición de trabajo ???? Condición de trabajo potencialmente peligrosa, Cualquier característica en que se desarrolla el trabajo Responden a Cómo, Cualquier característica en que se desarrolla el trabajo Responden a Cuando, Cualquier característica en que se desarrolla el trabajo Responden a Con qué