WARNING:
JavaScript is turned OFF. None of the links on this concept map will
work until it is reactivated.
If you need help turning JavaScript On, click here.
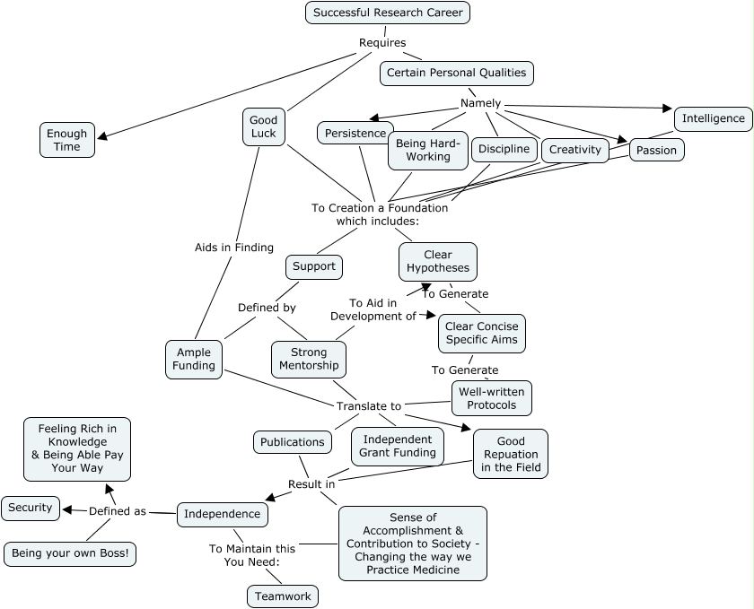
This Concept Map, created with IHMC CmapTools, has information related to: Successful Research Career 2, Being Hard- Working To Creation a Foundation which includes: Support, Creativity To Creation a Foundation which includes: Support, Intelligence To Creation a Foundation which includes: Support, Good Luck Aids in Finding Ample Funding, Strong Mentorship To Aid in Development of Clear Concise Specific Aims, Passion To Creation a Foundation which includes: Support, Strong Mentorship Translate to Publications, Creativity To Creation a Foundation which includes: Clear Hypotheses, Independence Defined as Feeling Rich in Knowledge & Being Able Pay Your Way, Certain Personal Qualities Namely Discipline, Strong Mentorship To Aid in Development of Clear Hypotheses, Independence Defined as Being your own Boss!, Certain Personal Qualities Namely Passion, Certain Personal Qualities Namely Intelligence, Good Repuation in the Field Result in Independence, Certain Personal Qualities Namely Persistence, Clear Concise Specific Aims To Generate Well-written Protocols, Well-written Protocols Translate to Publications, Being Hard- Working To Creation a Foundation which includes: Clear Hypotheses, Ample Funding Translate to Publications