WARNING:
JavaScript is turned OFF. None of the links on this concept map will
work until it is reactivated.
If you need help turning JavaScript On, click here.
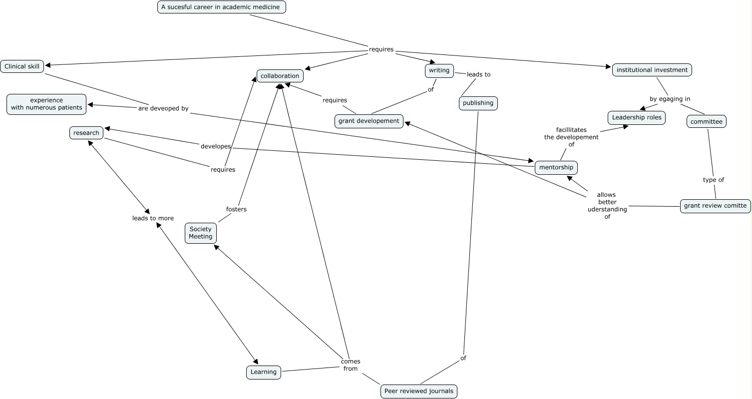
This Concept Map, created with IHMC CmapTools, has information related to: seankearinsuccessinacademics2, A sucesful career in academic medicine requires Clinical skill, research requires collaboration, grant review comitte allows better uderstanding of grant developement, A sucesful career in academic medicine requires institutional investment, mentorship developes research, institutional investment by egaging in Leadership roles, A sucesful career in academic medicine requires writing, Learning comes from collaboration, Clinical skill are deveoped by experience with numerous patients, mentorship facillitates the developement of Leadership roles, grant developement requires collaboration, A sucesful career in academic medicine requires collaboration, writing of grant developement, Learning leads to more research, Society Meeting fosters collaboration, grant review comitte allows better uderstanding of mentorship, writing leads to publishing, institutional investment by egaging in committee, committee type of grant review comitte, Learning comes from Peer reviewed journals