WARNING:
JavaScript is turned OFF. None of the links on this concept map will
work until it is reactivated.
If you need help turning JavaScript On, click here.
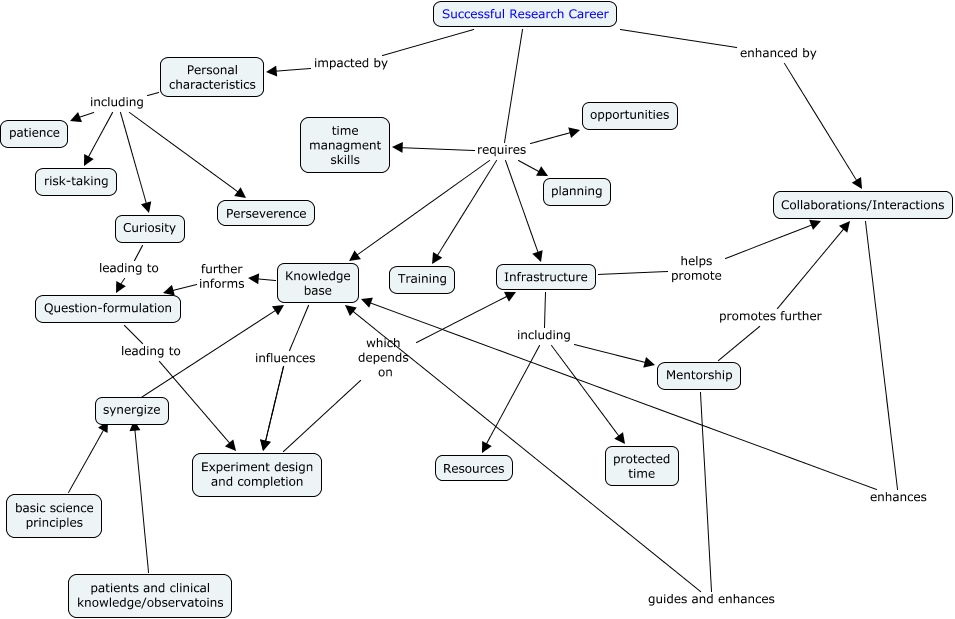
This Concept Map, created with IHMC CmapTools, has information related to: LPforResearchCareer2nd, Question-formulation leading to Experiment design and completion, basic science principles Knowledge base, Infrastructure helps promote Collaborations/Interactions, Knowledge base further informs Question-formulation, Curiosity leading to Question-formulation, Successful Research Career requires Infrastructure, Successful Research Career requires time managment skills, Experiment design and completion which depends on Infrastructure, Collaborations/Interactions enhances Knowledge base, Personal characteristics including patience, Successful Research Career enhanced by Collaborations/Interactions, Successful Research Career impacted by Personal characteristics, Successful Research Career requires Training, Knowledge base influences Experiment design and completion, Infrastructure including Mentorship, Knowledge base influences Experiment design and completion, Mentorship guides and enhances Knowledge base, Successful Research Career requires planning, patients and clinical knowledge/observatoins ???? synergize, Infrastructure including protected time