WARNING:
JavaScript is turned OFF. None of the links on this concept map will
work until it is reactivated.
If you need help turning JavaScript On, click here.
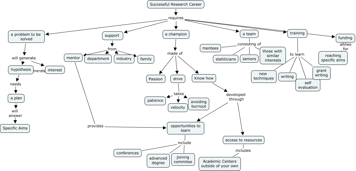
This Concept Map, created with IHMC CmapTools, has information related to: McFarlinMap2, hypothesis needs a plan, Successful Research Career requires support, drive takes velocity, interest generates hypothesis, training to learn self evaluation, training to learn grant writing, Successful Research Career requires a problem to be solved, a champion made of Passion, a team consisting of those with similar interests, support from mentor, access to resources includes Academic Centers outside of your own, opportunities to learn include joining commitee, drive takes patience, a problem to be solved will generate hypothesis, support from industry, Successful Research Career requires a champion, training to learn new techniques, funding allows for reaching specific aims, a champion made of Know how, a plan will answer Specific Aims