WARNING:
JavaScript is turned OFF. None of the links on this concept map will
work until it is reactivated.
If you need help turning JavaScript On, click here.
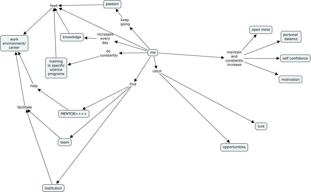
Cette carte de concepts créée avec IHMC CmapTools traite de: Map 2 Sarah Abbes, me keep going passion, me catch opportunities, MENTOR++++ help work environment/ career, me catch luck, me find MENTOR++++, me maintain and constantly increase self confidence, me maintain and constantly increase motivation, me find institution, training in specific science programs feed work environment/ career, passion feed work environment/ career, me feed work environment/ career, me find team, me increases every day knowledge, institution facilitate work environment/ career, me do constantly training in specific science programs, team facilitate work environment/ career, me maintain and constantly increase personal balance, knowledge feed work environment/ career, me maintain and constantly increase open mind