WARNING:
JavaScript is turned OFF. None of the links on this concept map will
work until it is reactivated.
If you need help turning JavaScript On, click here.
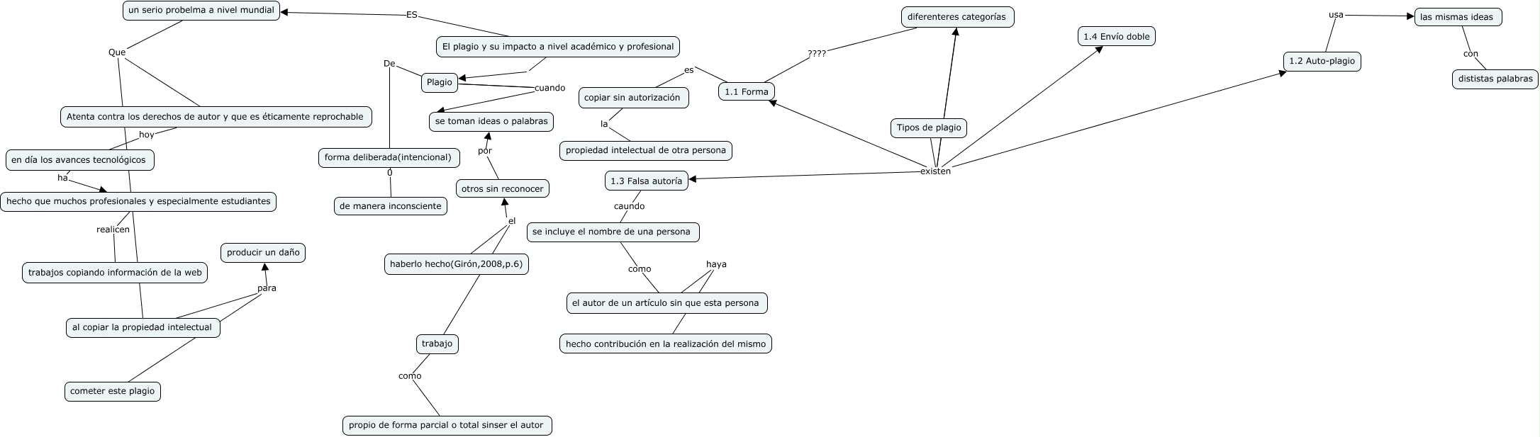
Este Cmap, tiene información relacionada con: HumdumDurraniMap2, trabajo el otros sin reconocer, Plagio cuando se toman ideas o palabras, 1.1 Forma es copiar sin autorización, forma deliberada(intencional) 0 de manera inconsciente, diferenteres categorías existen 1.2 Auto-plagio, El plagio y su impacto a nivel académico y profesional ES un serio probelma a nivel mundial, Atenta contra los derechos de autor y que es éticamente reprochable hoy en día los avances tecnológicos, Tipos de plagio existen 1.2 Auto-plagio, las mismas ideas con dististas palabras, al copiar la propiedad intelectual para producir un daño, trabajo como propio de forma parcial o total sinser el autor, diferenteres categorías existen 1.1 Forma, un serio probelma a nivel mundial Que Atenta contra los derechos de autor y que es éticamente reprochable, al copiar la propiedad intelectual Que Atenta contra los derechos de autor y que es éticamente reprochable, Plagio cuando se toman ideas o palabras, diferenteres categorías ???? 1.1 Forma, copiar sin autorización la propiedad intelectual de otra persona, diferenteres categorías existen 1.4 Envío doble, Tipos de plagio existen 1.3 Falsa autoría, otros sin reconocer por se toman ideas o palabras