WARNING:
JavaScript is turned OFF. None of the links on this concept map will
work until it is reactivated.
If you need help turning JavaScript On, click here.
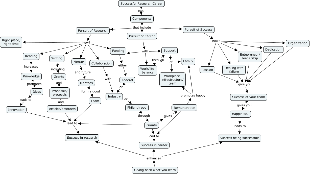
This Concept Map, created with IHMC CmapTools, has information related to: KhinchaMap2, Dedication give you Success of your team, Pursuit of Success how? Organization, Grants lead to Success in career, Knowledge promotes Ideas, Successful Research Career has Components, Pursuit of Success how? Dedication, Giving back what you learn enhances Success in research, Remuneration promotes happy Family, Team lead to Success in research, Dealing with failure give you Success of your team, Components that include Pursuit of Success, Remuneration lead to Success in career, Philanthropy through Grants, Giving back what you learn enhances Success being successful!, Innovation lead to Success in research, Support of Family, Reading increases Knowledge, Pursuit of Research how? Right place, right time, Mentor and future Mentees, Giving back what you learn enhances Success in career