WARNING:
JavaScript is turned OFF. None of the links on this concept map will
work until it is reactivated.
If you need help turning JavaScript On, click here.
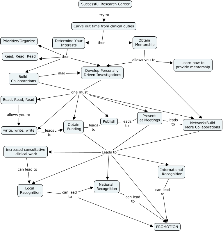
This Concept Map, created with IHMC CmapTools, has information related to: Career Success Take 2- Cardona, Obtain Funding Leads to Network/Build More Collaborations, Build Collaborations one must Develop Personally Driven Investigations, Obtain Mentorship allows you to Learn how to provide mentorship, Build Collaborations one must Obtain Funding, Determine Your Interests then Prioritize/Organize, Publish leads to Present at Meetings, increased consultative clinical work can lead to Local Recognition, Local Recognition can lead to PROMOTION, Determine Your Interests then Develop Personally Driven Investigations, Obtain Funding Leads to PROMOTION, Build Collaborations one must Present at Meetings, Obtain Funding Leads to International Recognition, Build Collaborations one must Network/Build More Collaborations, Carve out time from clinical duties then Obtain Mentorship, Present at Meetings leads to Network/Build More Collaborations, Read, Read, Read allows you to write, write, write, Obtain Funding Leads to Local Recognition, Local Recognition can lead to National Recognition, Successful Research Career try to Carve out time from clinical duties, Obtain Mentorship allows you to Network/Build More Collaborations