WARNING:
JavaScript is turned OFF. None of the links on this concept map will
work until it is reactivated.
If you need help turning JavaScript On, click here.
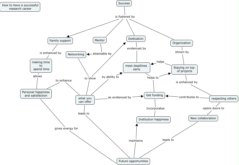
This Concept Map, created with IHMC CmapTools, has information related to: Kellie Cochran successful research map 2, Success is fostered by Organization, Networking to show Dedication, Mentor attainable by Networking, Future opportunities maintains Institution happiness, respecting others contributes to Get funding, Success is fostered by Mentor, Family support is enhanced by making time to spend time, respecting others opens doors to New collaboration, meet deadlines early helps to Staying on top of projects, Success is fostered by Family support, what you can offer by ability to meet deadlines early, Personal happiness and satisfaction to enhance what you can offer, Networking to show what you can offer, making time to spend time allows Personal happiness and satisfaction, Personal happiness and satisfaction gives energy for Future opportunities, Staying on top of projects is enhanced by respecting others, New collaboration leads to Future opportunities, Staying on top of projects helps meet deadlines early, Organization shown by Staying on top of projects, meet deadlines early helps to Get funding