WARNING:
JavaScript is turned OFF. None of the links on this concept map will
work until it is reactivated.
If you need help turning JavaScript On, click here.
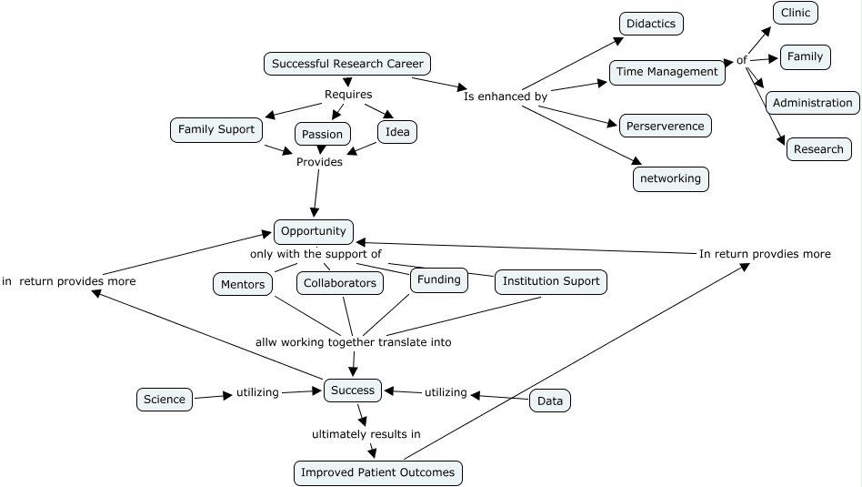
This Concept Map, created with IHMC CmapTools, has information related to: Successful_reasearch_career_end, Successful Research Career Is enhanced by Didactics, Time Management of Research, Time Management of Administration, Improved Patient Outcomes In return provdies more Opportunity, Passion Provides Opportunity, Opportunity only with the support of Collaborators, Successful Research Career Requires Idea, Family Suport Provides Opportunity, Time Management of Clinic, Successful Research Career Requires Family Suport, Idea Provides Opportunity, Success ultimately results in Improved Patient Outcomes, Successful Research Career Requires Passion, Successful Research Career Is enhanced by Perserverence, Science utilizing Success, Opportunity only with the support of Mentors, Successful Research Career Is enhanced by networking, Time Management of Family, Opportunity only with the support of Funding, Successful Research Career Is enhanced by Time Management