WARNING:
JavaScript is turned OFF. None of the links on this concept map will
work until it is reactivated.
If you need help turning JavaScript On, click here.
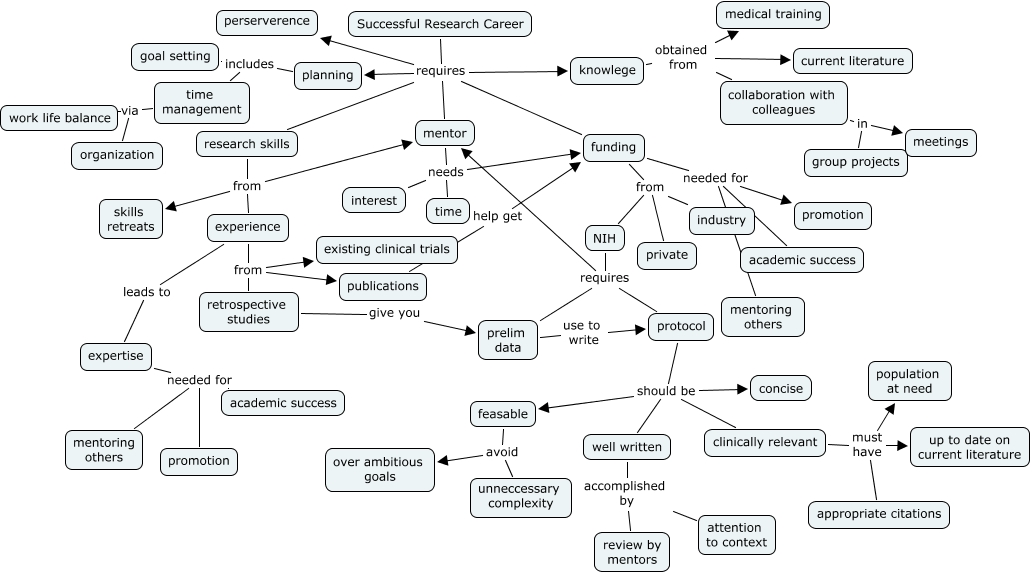
This Concept Map, created with IHMC CmapTools, has information related to: HillaryMaitlandresearch2, protocol should be well written, well written accomplished by review by mentors, Successful Research Career requires perserverence, protocol should be feasable, expertise needed for academic success, time management via organization, experience from retrospective studies, expertise needed for promotion, clinically relevant must have up to date on current literature, planning includes goal setting, planning includes time management, mentor needs funding, feasable avoid unneccessary complexity, Successful Research Career requires funding, collaboration with colleagues in meetings, expertise needed for mentoring others, mentor needs time, Successful Research Career requires mentor, experience from existing clinical trials, prelim data use to write protocol