WARNING:
JavaScript is turned OFF. None of the links on this concept map will
work until it is reactivated.
If you need help turning JavaScript On, click here.
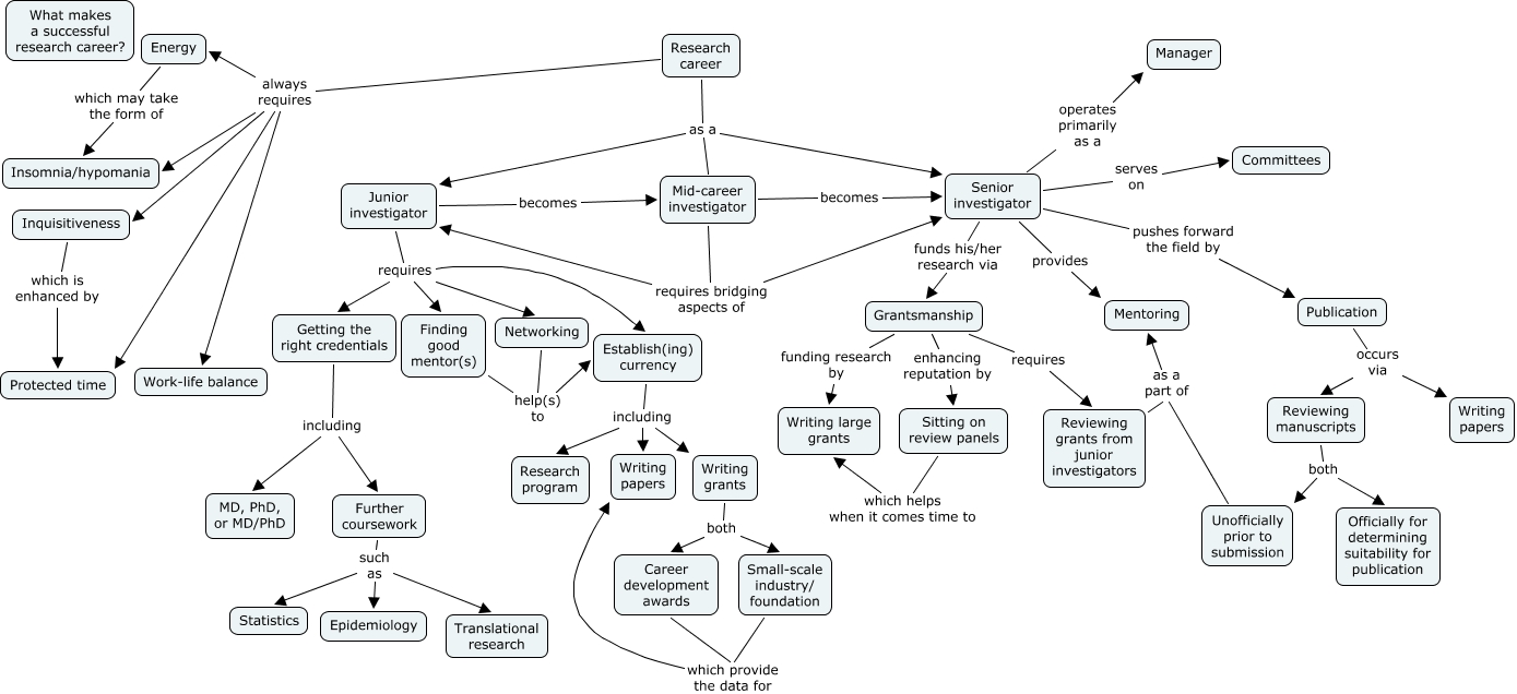
This Concept Map, created with IHMC CmapTools, has information related to: Brandon Kremer Research Career Map 2, Junior investigator requires Getting the right credentials, Research career as a Mid-career investigator, Career development awards which provide the data for Writing papers, Publication occurs via Reviewing manuscripts, Publication occurs via Writing papers, Reviewing grants from junior investigators as a part of Mentoring, Research career always requires Protected time, Senior investigator funds his/her research via Grantsmanship, Reviewing manuscripts both Officially for determining suitability for publication, Small-scale industry/ foundation which provide the data for Writing papers, Establish(ing) currency including Research program, Research career always requires Insomnia/hypomania, Mid-career investigator becomes Senior investigator, Writing grants both Career development awards, Junior investigator requires Establish(ing) currency, Energy which may take the form of Insomnia/hypomania, Grantsmanship funding research by Writing large grants, Research career always requires Inquisitiveness, Finding good mentor(s) help(s) to Establish(ing) currency, Further coursework such as Epidemiology